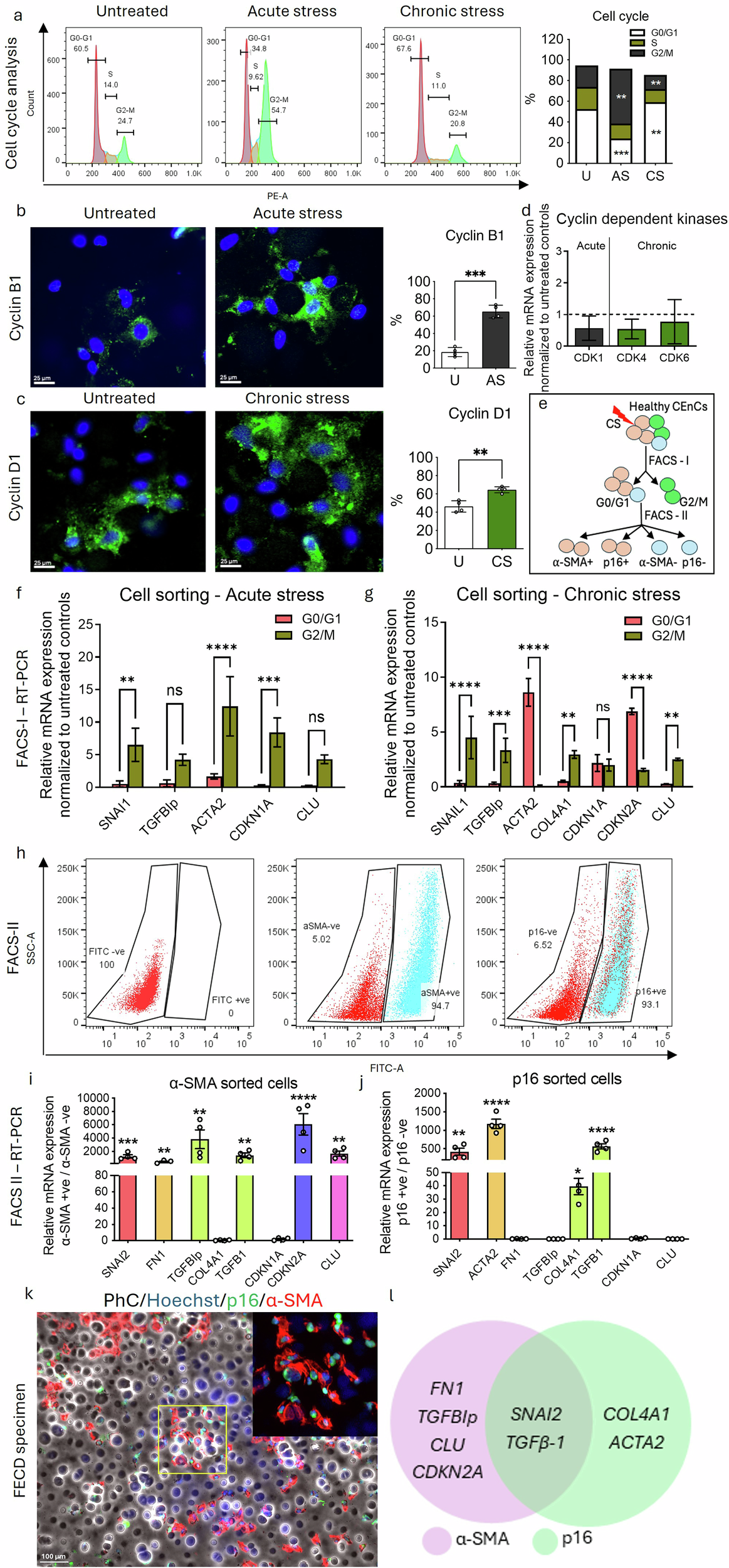
Fig. 3: Chronic stress results in irreversible G0/G1 cell cycle arrest mediated by a senescent (p16) – fibrotic (α-SMA) axis.

a Cell cycle analysis of cells using flow cytometry, treated with UVA + 4OHE2 under AS and CS conditions. b Expression of Cyclin B1 (green) in AS and c Cyclin D1 (green) in CS phase, indicating respective cell cycle phase activity. Blue: nucleus (Hoechst staining). Scale: 25 µm. d Cell cycle transition arrest verified by the downregulation of cyclin dependent kinase (CDK)-1 in AS and CDK4/6 in CS conditions normalized to untreated controls. e Schematic representation of single (FACS-I) and double sorting (FACS-II) strategies used for downstream analysis. RT-PCR analysis of FACS-I sorted G0/G1 and G2/M cells from (f) AS and (g) CS conditions normalized to untreated controls. h Double sorting (FACS-II) of G0/G1-sorted cells into α-SMA +ve/-ve cells and p16 +ve/-ve cells subpopulations. RT-PCR analysis of double-sorted (i) α-SMA +ve and (j) p16 +ve populations, each normalized to their respective untreated controls. k co-localization of p16 (green) with α-SMA (red) in human FECD patient specimen. Scale bar: 100 µm; inset shows higher magnification image. l venn diagram depicting distinct exclusive gene signatures in α-SMA+ve and p16+ve populations. Data are presented as mean ± SEM; each dot represents one biological replicate. Statistical analysis: a, f, g Two-way Anova with post-hoc Sidak’s multiple comparison test. b, c Unpaired, two-tailed, non-parametric test with Welch’s correction. d, i, j One-way Anova with post-hoc Tukey’s multiple comparison test. Statistical significance: ns=not significant; *p < 0.05; **p < 0.01; ***p < 0.001; ****p < 0.0001. Biological replicates: n = 4 for all the groups.