Fig. 1: LAP2α is implicated in breast tumorigenesis.
From: LAP2α drives breast tumorigenesis by mitigating replication stress

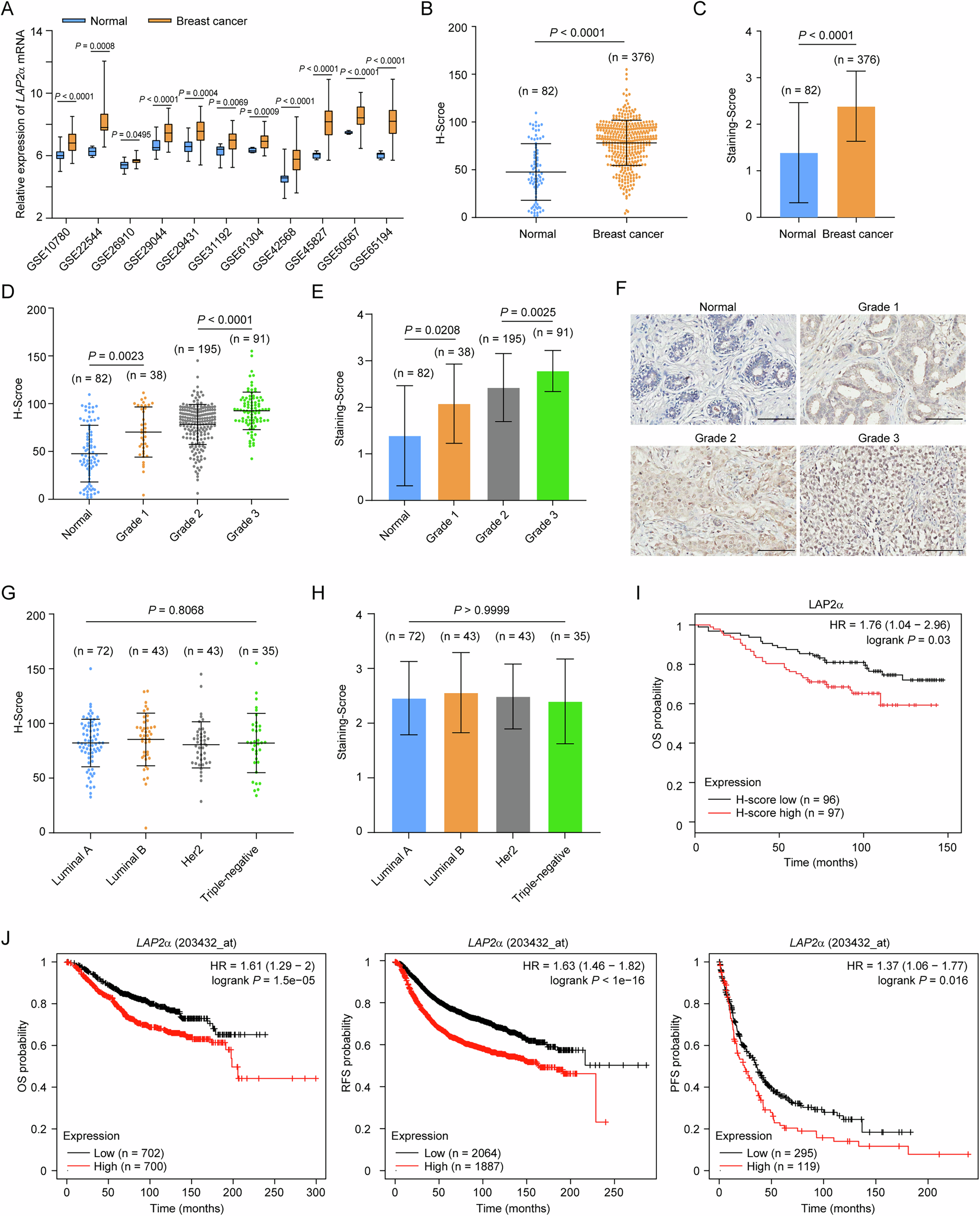
A Analysis of the expression of LAP2α in normal breast tissue and breast cancer samples from 11 independent data of Gene Expression Omnibus (GEO) with LAP2α (NM_003276) specific probe 203432_at. Data are shown as box plots. B Immunohistochemistry (IHC) analysis of LAP2α expression in tumor adjacent normal breast tissue and breast cancer samples. The expression level of LAP2α from IHC stainings was scored according to the staining intensity and extent. C Staining score defined by the H-Score from (B). D Quantitative analysis of the expression level of LAP2α in different grades of invasive ductal breast cancer samples according to IHC stainings. E Staining score corresponds to the H-Score presented in (D). F Representative images of different grades of invasive ductal breast cancer samples. G Quantitative analysis of the expression level of LAP2α across different molecular subtypes of invasive ductal breast cancer according to IHC stainings. H Staining score derived from the H-Score in (G). I Overall survival (OS) analysis of breast cancer patients according to the expression level of LAP2α from IHC stainings. J Survival analysis of breast cancer patients according to different LAP2α expression status with survival packages from KM plotter. OS overall survival, RFS relapse-free survival, PFS progression-free survival. Data are mean ± SDs for (B), (C), (D), (E), (G) and (H). Statistical tests were performed by Welch’s t test (A–C), one-way ANOVA with Dunnett’s multiple comparisons test (D, E, H) and one-way ANOVA with Tukey’s multiple comparisons test (G). Log-rank test for (I) and (J). Scale bar, 100 m.