Fig. 2: Lap2α knockout suppresses the growth of mammary gland tumors.
From: LAP2α drives breast tumorigenesis by mitigating replication stress

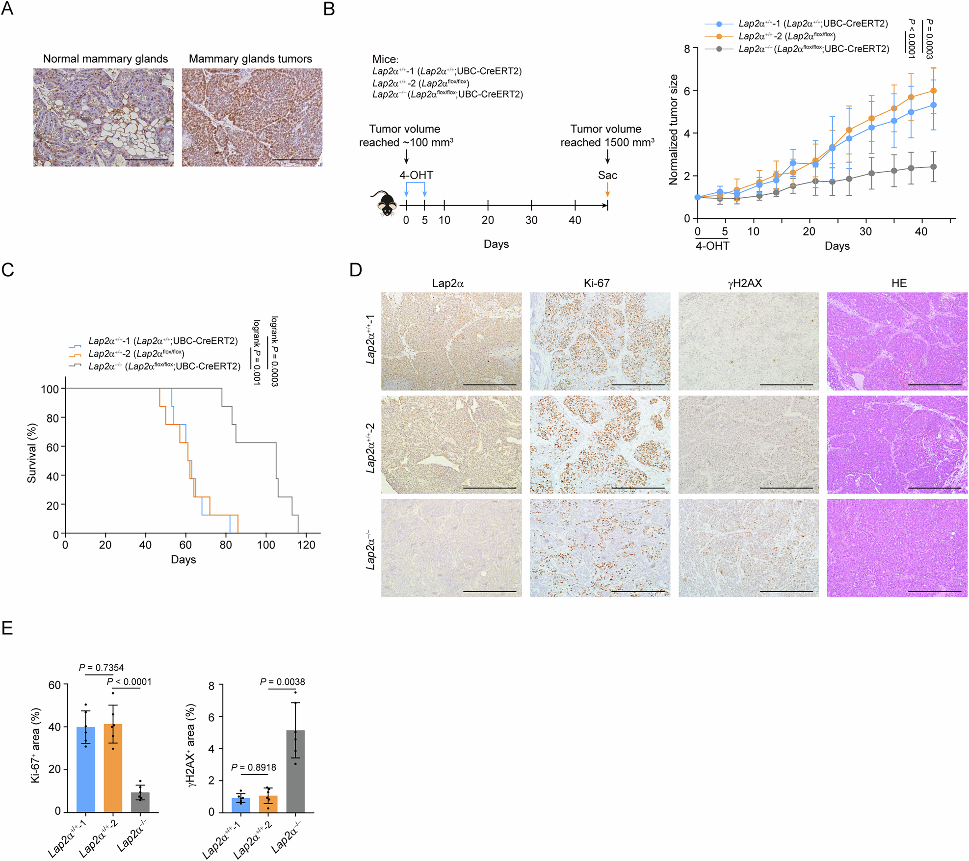
A IHC analysis of Lap2α expression in tumor tissues from mice carrying the transgene PyMT and normal mammary gland tissue. B Mammary gland tumor growth of Lap2α+/+-1 (Lap2α+/+;UbCre-ERT2) or Lap2α+/+-2 (Lap2flox/flox) and Lap2α−/− (Lap2αflox/flox;UbCre-ERT2) mice. Mice bearing PyMT tumors (n = 8) were injected with 4-OHT when tumor volume reached to 100 mm3 in size and the tumor growth was monitored for 40 days (one tumor in each mouse). Tumor size was normalized to the starting size of each tumor. C Kaplan–Meier overall survival analysis of Lap2α+/+ and Lap2α−/− mice bearing PyMT tumors (n = 8). D IHC analysis of Lap2α, Ki-67 and γH2AX in mammary gland tumors from Lap2α+/+ and Lap2α−/− mice. E Quantitative analysis of Ki-67+ area (n = 6) and γH2AX+ area (n = 6) in mammary gland tumors of Lap2α+/+ and Lap2α−/− mice. Data are mean ± SDs for (B) and (E). Statistical tests were performed by two-way ANOVA with Tukey’s multiple comparisons test (B), log-rank test (C) and one-way ANOVA with Dunnett’s multiple comparisons test (E). Scale bar, 100 m.