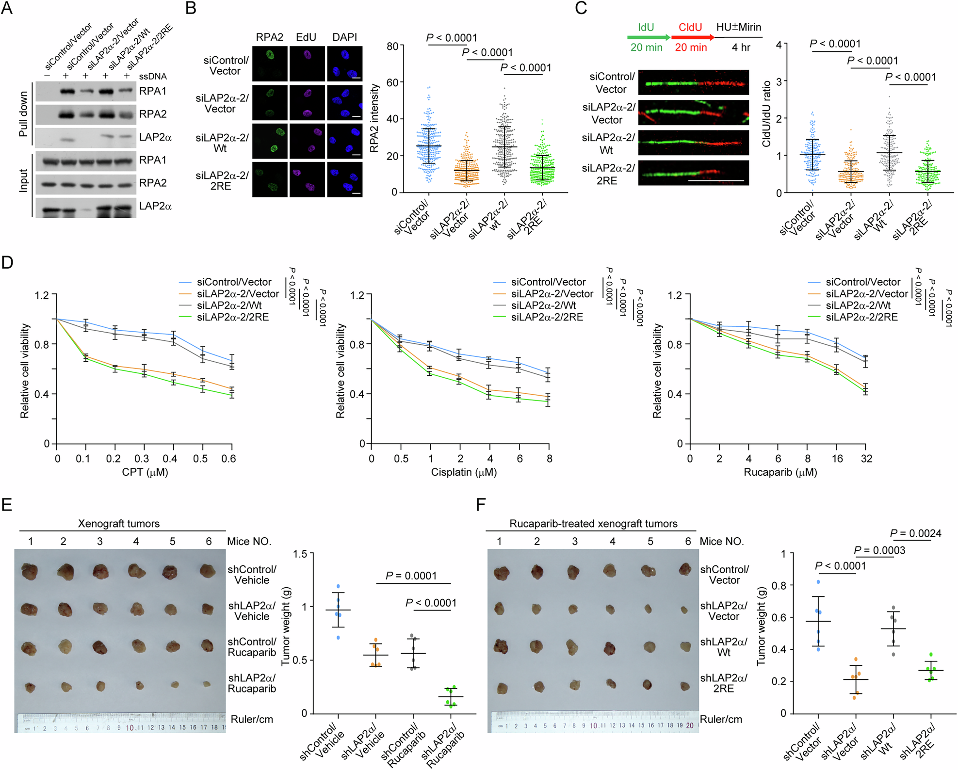
Fig. 5: LAP2α deficiency sensitizes breast tumors to chemotherapeutic drugs.
From: LAP2α drives breast tumorigenesis by mitigating replication stress

A ssDNA-pull down assays with nuclear extracts from MDA-MB-231 cells. LAP2α/Wt or LAP2α/2RE stably expressing MDA-MB-231 cells were transfected with control siRNA or LAP2α 3’UTR siRNA before collection. B Immunostaining and confocal microscopy analysis of RPA2 foci formation in MDA-MB-231 cells used in (A) under HU treatment (n > 150 from biological triplicate experiments). C DNA fiber assay with MDA-MB-231 cells expressing LAP2α 3’UTR siRNA and LAP2α/Wt or LAP2α/2RE. Cells were labeled with IdU and CldU for 20 min followed by HU treatment. The ratios of CldU and IdU length were calculated in each treatment (n > 100 from two independent experiments). D Survival analysis of MDA-MB-231 cells expressing LAP2α 3’UTR siRNA and LAP2α/Wt or LAP2α/2RE under different drug treatments (n = 3 from biological triplicate experiments). E Tumor weight of xenografts from control or LAP2α-knockdown MDA-MB-231 cells. SCID mice carrying tumors were treated with vehicle or rucaparib every two days (n = 6). F Tumor weight of xenografts from LAP2α-knockdown MDA-MB-231 cells expressing LAP2α/Wt or LAP2α/2RE. SCID mice carrying tumors were treated with vehicle or rucaparib every 2 days (n = 6). Data are mean ± SDs for (B–F). Statistical tests were performed by Kruskal–Wallis test with Dunn’s multiple comparisons test (B, C), two-way ANOVA with Tukey’s multiple comparisons test (D) and one-way ANOVA with Tukey’s multiple comparisons test (E, F). Scale bar: 10 μm for (B) and (C).