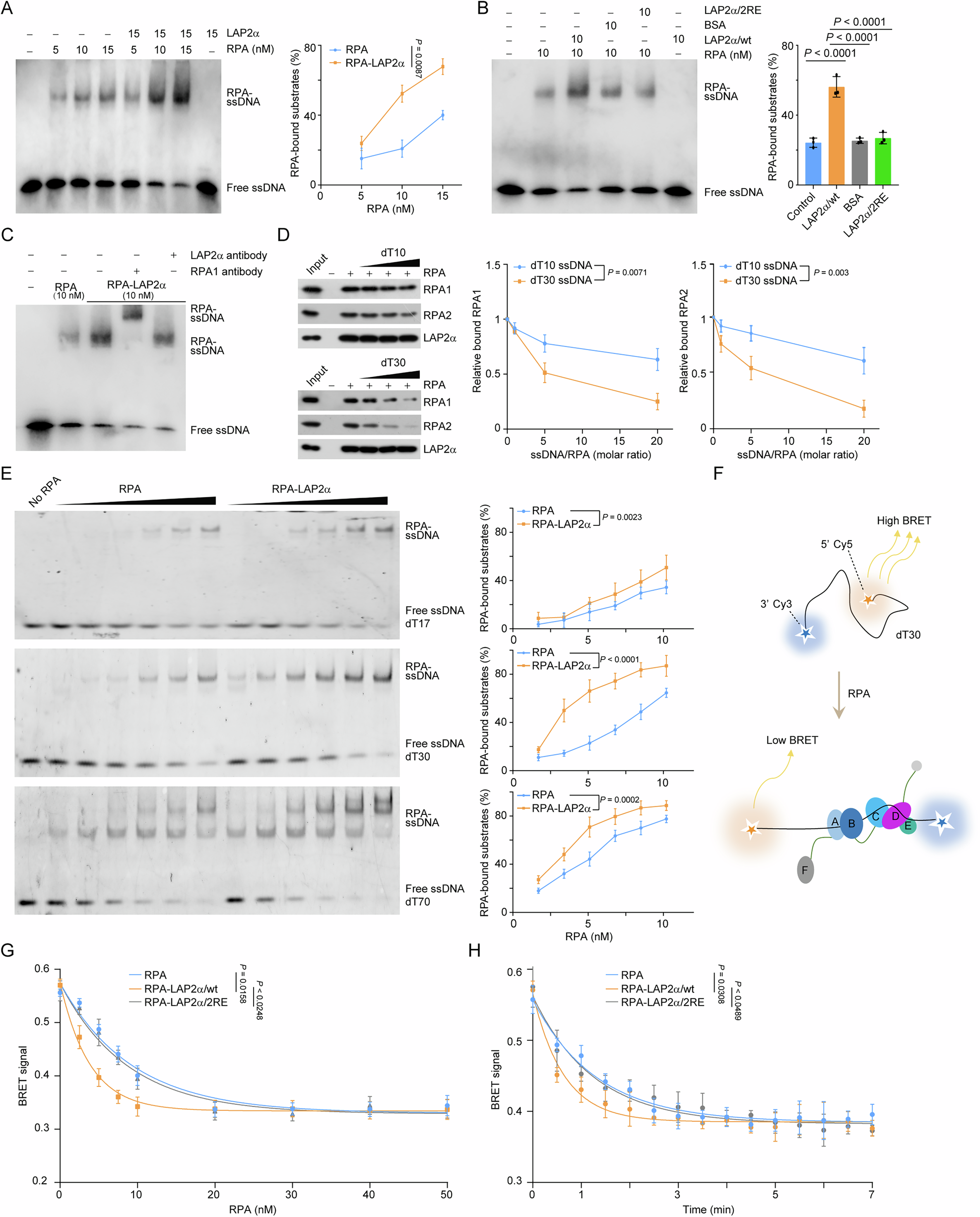
Fig. 6: LAP2α directly stimulates the loading of RPA onto ssDNA.
From: LAP2α drives breast tumorigenesis by mitigating replication stress

A Analysis of ssDNA-RPA binding in the absence or presence of LAP2α. EMSAs were performed with 5’ biotin-labeled 34-nt ssDNA (10 nM) and an increasing amount of RPA in the absence or presence of LAP2α followed by electrophoresis and visualization. Free and bound DNA is marked as indicated. The proportion of RPA-bound ssDNA was quantified. B Analysis of ssDNA-RPA binding in the presence of LAP2α/Wt or LAP2α/2RE. EMSAs analogous to (A) were performed. Free and bound DNA is marked as indicated. The proportion of RPA-bound ssDNA was quantified. C Analysis of the composition of ssDNA-RPA complex in the presence of LAP2α. Antibodies against RPA1 or LAP2α were added and EMSAs analogous to (B) were performed. D LAP2α-RPA pull-down with oligonucleotide titrations. RPA was incubated with immobilized recombinant LAP2α, and the preformed complexes were challenged with 1-, 5- and 20-fold molar excesses of either dT10 or dT30 ssDNA. The remaining proteins bound to the beads were examined by immunoblotting and quantified as shown. E The stimulatory effect of LAP2α on ssDNA-RPA binding with shorter and longer stretches of oligo(dT). EMSAs were performed with 5’ Cy3-labeled dT17, dT30, and dT70 ssDNA (5 nM) and an increasing amount of RPA in the absence or presence of LAP2α (10 nM) followed by electrophoresis and visualization. Free and bound DNA is marked as indicated. The proportion of RPA-bound ssDNA was quantified. F An illustration of how the RPA-BRET system works. Free dT30 ssDNA yields a high BRET signal due to the close proximity of the DNA ends labeled by 3’-Cy3 (BRET donor) and 5’-Cy5 (BRET acceptor), while binding of RPA straightens the ssDNA thereby increasing the Cy3-Cy5 distance and weakening BRET signal. G BRET analysis of the configuration of ssDNA when RPA bound in the absence or presence of LAP2α variants. Indicated concentrations of RPA-LAP2α/Wt or RPA-LAP2α/2RE were added to the solution containing 10 nM dT30 oligo decorated with the Cy3 and Cy5 dye. BRET signal was monitored after 10 minutes of incubation. H BRET analysis of the binding kinetics of ssDNA-RPA in the absence or presence of LAP2α variants. RPA-LAP2α/Wt or RPA-LAP2α/2RE were incubated with Cy3- and Cy5-labeled dT30 oligo (10 nM for each). The kinetics of BRET signal was monitored. Data are mean ± SDs for (A), (B), (D), (E), (G) and (H) from biological triplicate experiments. Statistical tests were performed by two-way ANOVA with Tukey’s multiple comparisons test (A, D, E, G, H), and one-way ANOVA with Tukey’s multiple comparisons test (B).