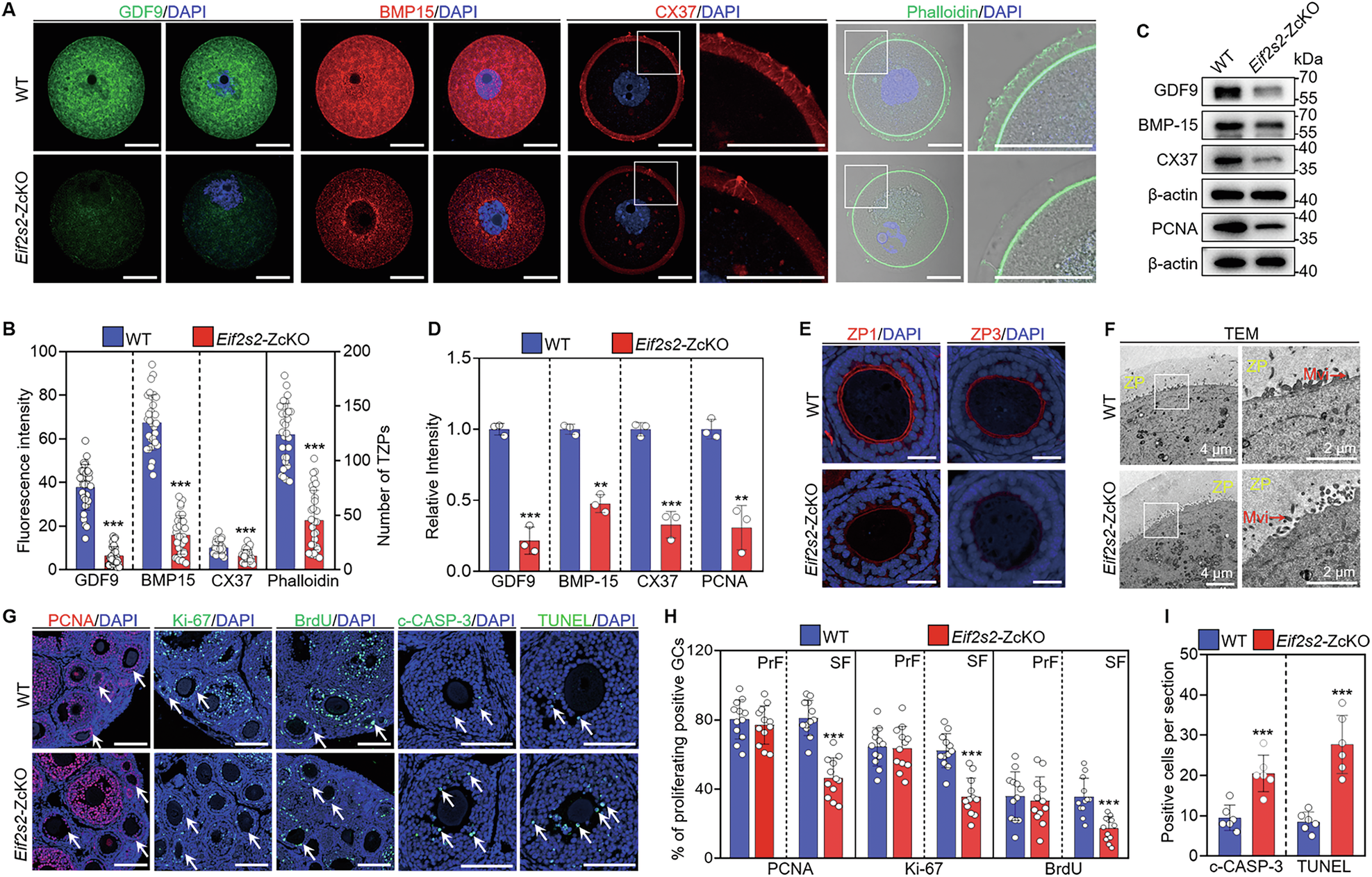
Fig. 3: Depletion of Eif2s2 in oocytes impairs granulosa cell proliferation and induces apoptosis.

A Immunofluorescence staining of GDF9, BMP15, CX37 and Phalloidin in WT and Eif2s2-ZcKO oocytes. B Quantification of fluorescence intensity and transzonal projections (TZPs) number in WT and Eif2s2-ZcKO oocytes (n = 30). C, D Western blot analysis of GDF9, BMP15 and CX37 levels in WT and Eif2s2-ZcKO oocytes, and PCNA levels in WT and Eif2s2-ZcKO granulosa cells. E Immunofluorescence staining of ZP1 and ZP3 in WT and Eif2s2-ZcKO oocytes. F Transmission electron microscopic (TEM) images of WT and Eif2s2-ZcKO oocytes. ZP, zona pellucida. Mvi, microvillus. G Immunofluorescence staining of Ki-67, PCNA, BrdU, TUNEL, and c-CASP-3 in WT and Eif2s2-ZcKO ovaries at PD21. H The percentage of granulosa cells with Ki-67-, PCNA-, and BrdU-positive signals in the primary follicles and secondary follicles. PrF, primary follicle. SF, secondary follicle. I Quantification of granulosa cells with TUNEL- and c-CASP-3-positive signals in WT and Eif2s2-ZcKO ovaries at PD21. In each experiment, n ≥ 3 biological replicates. Bars indicate the mean ± SD. A two-sided Student’s t test was used to determine P values. (**P < 0.01 and ***P < 0.001). Scale bar: 25 μm (A, E) and 100 μm (G).