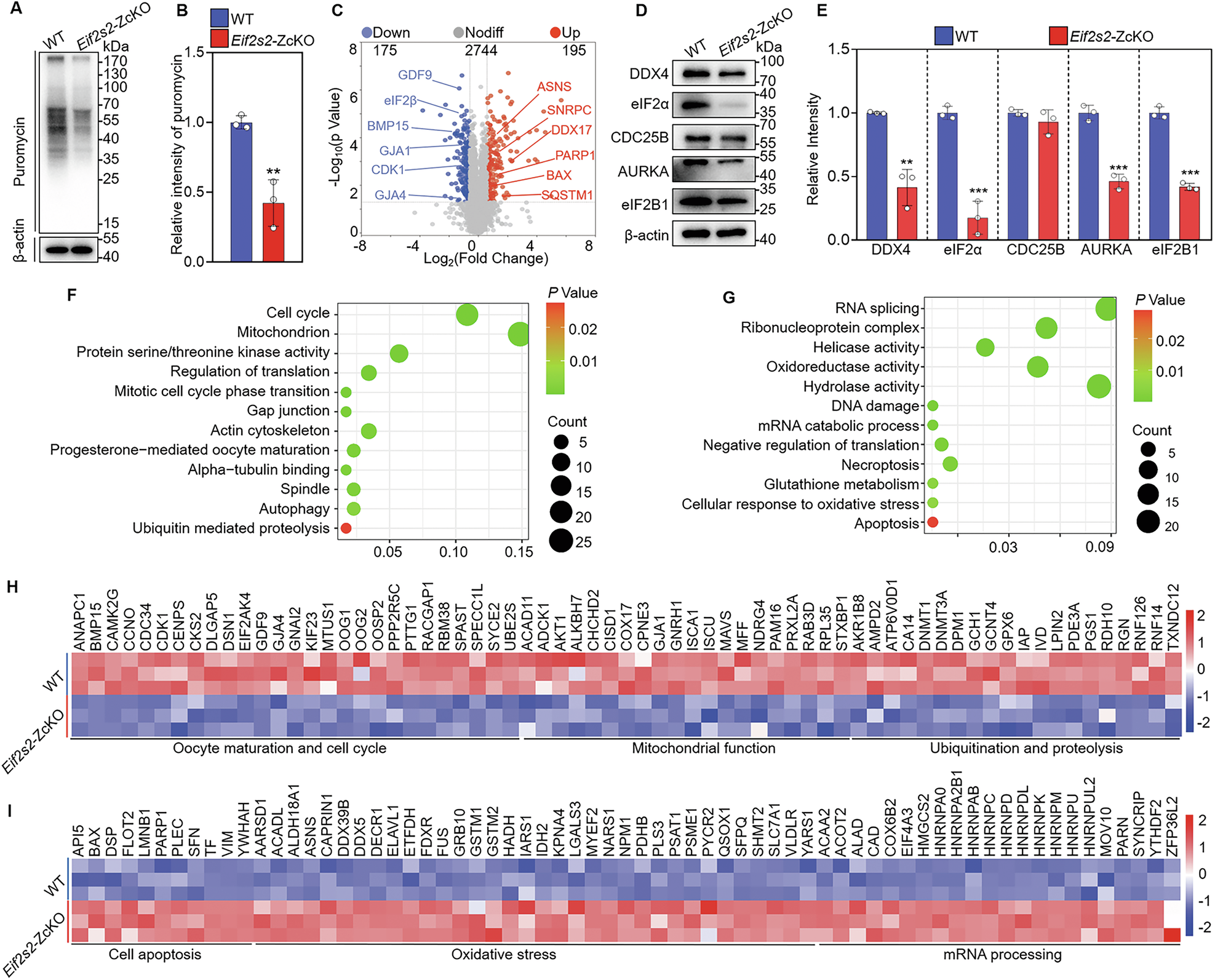
Fig. 4: Depletion of Eif2s2 in oocytes inhibits global protein translation.

A, B Western blot analysis of puromycin incorporation in WT and Eif2s2-ZcKO oocytes. C Volcano plot illustrating the differentially expressed proteins in WT and Eif2s2-ZcKO oocytes. D, E Western blot analysis of DDX4, eIF2B1, eIF2α, AURKA, CDC25B and β-actin expression in WT and Eif2s2-ZcKO oocytes. F, G Bubble chart illustrating the enriched GO terms associated with the significantly downregulated and upregulated proteins in Eif2s2-ZcKO oocytes. H, I Heatmaps illustrating downregulation and upregulation between WT and Eif2s2-ZcKO oocytes in the expression of a group of proteins involved in various processes. In each experiment, n ≥ 3 biological replicates. Bars indicate the mean ± SD. A two-sided Student’s t test was used to determine P values. (**P < 0.01 and ***P < 0.001).