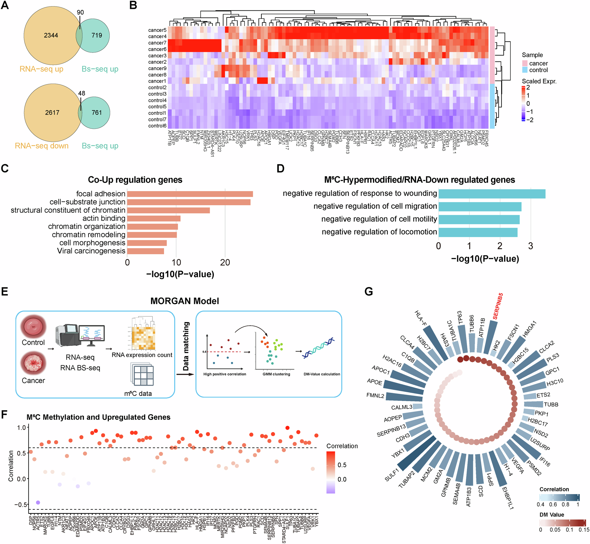
Fig. 2: Transcriptome-wide integration of m5C methylation and gene expression identifies regulatory m5C targets in cervical cancer.

A Venn diagrams showing the overlap between genes significantly upregulated (top) or downregulated (bottom) in RNA-seq and genes with increased m5C methylation detected by BS-seq in cancer compared to control samples. B Heatmap of scaled RNA expression levels of genes with concurrent upregulation and m5C hypermethylation across cancer and control samples. Expression values are scaled by Z-score. C Enrichment analysis of the co-upregulated genes. D Enrichment analysis of m5C-hypermethylated but RNA-downregulated genes. E Schematic of the MORGAN workflow. F Correlation plot between m5C methylation and RNA expression across genes that are upregulated in cancer. Each dot represents a gene, and dot color represents the correlation strength. G Blue bars represent the correlation between m5C methylation and gene expression, with greater height and deeper blue indicating stronger correlation. Red dots indicate DM values, with deeper red denoting higher values. Gene names are labeled around the ring.