Correction to: Cell Death & Disease https://doi.org/10.1038/s41419-023-05566-w, published online 22 March 2022
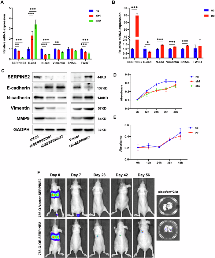
During a careful post-publication review, we noticed an error in Figure S6F (the supplementary figure) where the images for the Day 28 and Day 56 in the Vector-SERPINE2 group were inadvertently duplicated.
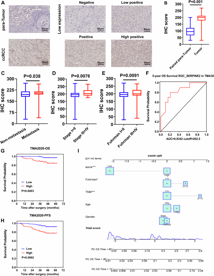
We also unfortunately found a mistake about the vertical axis in Figure 6C.
We have referred back to the original data, and realized that inadvertent oversights occurred during the figure assembly process and were not detected prior to publication. We would like to emphasize that this correction does not affect the results, interpretation, or conclusions of the study.
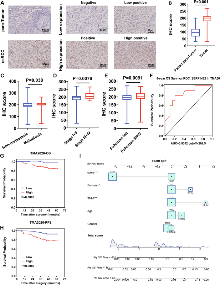
Incorrect Figure 6C

Correct Figure 6C

Incorrect Figure S6F

Correct Figure S6F

The original article has been corrected.
Author information
Authors and Affiliations
Corresponding authors
Rights and permissions
Open Access This article is licensed under a Creative Commons Attribution 4.0 International License, which permits use, sharing, adaptation, distribution and reproduction in any medium or format, as long as you give appropriate credit to the original author(s) and the source, provide a link to the Creative Commons licence, and indicate if changes were made. The images or other third party material in this article are included in the article’s Creative Commons licence, unless indicated otherwise in a credit line to the material. If material is not included in the article’s Creative Commons licence and your intended use is not permitted by statutory regulation or exceeds the permitted use, you will need to obtain permission directly from the copyright holder. To view a copy of this licence, visit http://creativecommons.org/licenses/by/4.0/.
About this article
Cite this article
Chen, Wj., Dong, Kq., Pan, Xw. et al. Correction: Single-cell RNA-seq integrated with multi-omics reveals SERPINE2 as a target for metastasis in advanced renal cell carcinoma. Cell Death Dis 17, 277 (2026). https://doi.org/10.1038/s41419-026-08472-z
Published:
Version of record:
DOI: https://doi.org/10.1038/s41419-026-08472-z