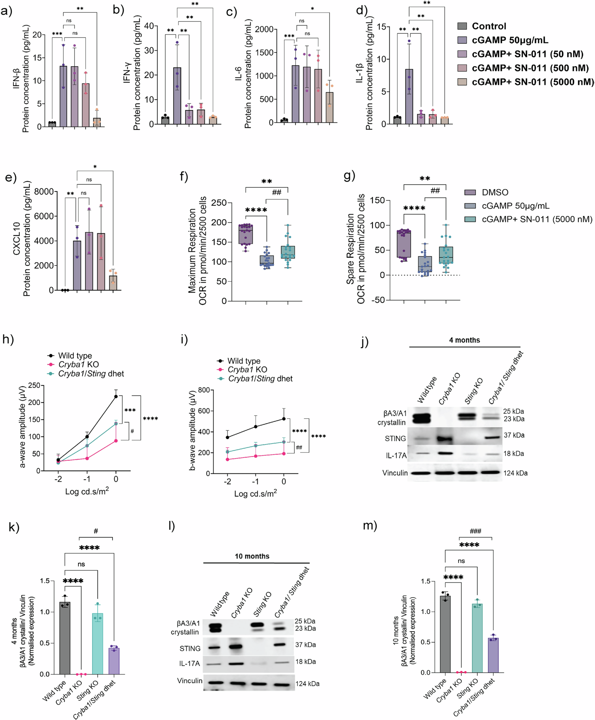
Fig. 8: Therapeutic modulation of the STING–IFN-β-IL-17A inflammatory axis.

a Mature human RPE (hRPE) cells were treated with 50 μg/mL cGAMP and varying concentrations of the STING inhibitor SN-011 for 24 h. Cell supernatants were collected, and levels of (a) IFN-β, (b) IFN-γ, (c) IL-6, (d) IL-1β and (e) CXCL10 were quantified using a Luminex assay. Values represent mean ± s.d, n = 3 independent experiments. Box plots show data points for (f) maximum mitochondrial respiration and (g) spare respiratory capacity, measured by Seahorse XF assays. n = 7 biological replicates in triplicate. Values represent mean ± s.d from biological replicates. Statistical significance was assessed using one-way ANOVA with the Friedman test. *p < 0.05, **p < 0.01, ***p < 0.001, and ****p < 0.0001 indicate statistical significance between cGAMP and (DMSO) and or SN-011 treatments. ##p < 0.01 indicates statistical significance between cGAMP alone and cGAMP combined with SN-011 treatment conditions. ns =not significant. Electroretinography (ERG) recordings of 24-h dark-adapted wild type, Cryba1 KO and Cryba1/Sting dhet mice showed decline in scotopic (h) a-wave and (i) b-wave responses at three light intensities (0.01, 0.1, and 1 cd s/m²) in Cryba1 KO mice, compared to wild type indicating retinal function impairment. Cryba1/Sting dhet mice showed noticeable rescue in both (h) a- and (i) b-waves responses, compared to Cryba1 KO mice. # indicates statistical significance between Cryba1 KO and Cryba1/Sting dhet mice (n = 3). j Western blot and (k) densitometry analysis of RPE lysates from 4-month-old mice showing rescue of protein expression levels of βA3/A1-crystallin, STING, and IL-17A in Cryba1/Sting dhet mice relative to Cryba1 KO mice. WT and Sting KO mice were used as controls (n = 3). l Western blot and m densitometric quantification of RPE lysates of 10-month-old WT, Cryba1 KO, Sting KO, and Cryba1/Sting dhet mice showed similar and notable rescue of the βA3/A1-crystallin, STING, and IL-17A protein levels in dhet mice, relative to Cryba1 KO (n = 3). Values represent the mean ± s.d (n = 3). Statistical analysis was performed using two-way ANOVA with Dunnett’s multiple comparisons test., ***p < 0.001, ****p < 0.0001, ####p < 0.0001.