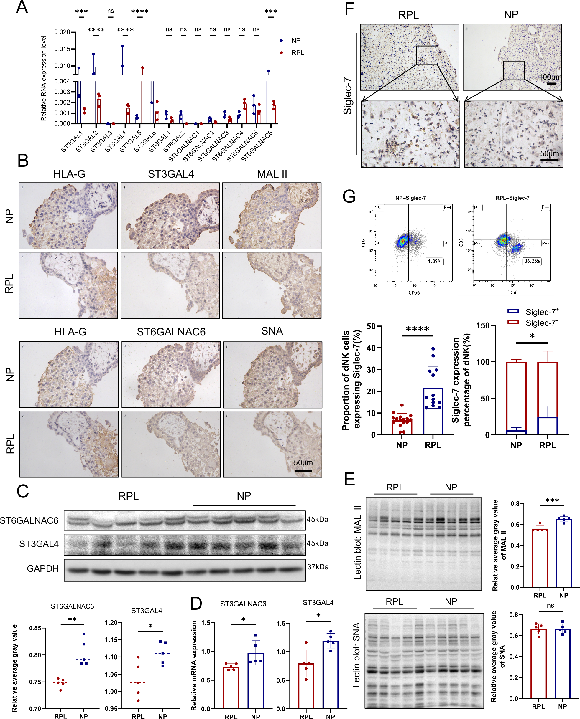
Fig. 2: Validation of single‒cell transcriptomic findings in clinical samples.

A RT‒qPCR results showing the differential expression of sialyltransferases in EVT cells from NP and RPL samples (n = 3 NP; n = 3 RPL). B Immunohistochemical staining of human placental villous tissues showing HLA-G⁺ EVT cell and the expression of ST3GAL4 and ST6GALNAC6, along with positive signals for MAL II (which detects α 2,3-linked sialic acid) and SNA (which detects α 2,6-linked sialic acid) in NP and RPL samples. C Western blot analyses of ST3GAL4 and ST6GALNAC6 protein levels in EVT cells isolated from NP and RPL tissues (n = 5 per group). D RT‒qPCR analyses of ST3GAL4 and ST6GALNAC6 mRNA levels in EVT cells (n = 5 per group). E Lectin blot analysis of α 2,3-linked sialylation and α 2,6-linked sialylation in EVT cell via MAL II and SNA in NP and RPL samples (n = 5 per group). F Immunohistochemical staining of human decidual tissues showing Siglec-7 expression in the NP and RPL groups. G Flow cytometric analysis of Siglec-7 expression in CD3−CD56⁺ dNK cells from NP and RPL decidual cells (n = 16 NP; n = 13 RPL). Comparison of the proportions of the Siglec7⁺ and Siglec7⁻ subsets among CD3⁻CD56⁺ dNK cells revealed a marked imbalance in the RPL samples. Statistical significance was determined via a two-tailed Student’s t test. *P < 0.05, **P < 0.01, ***P < 0.001, ****P < 0.0001, ns not significant.