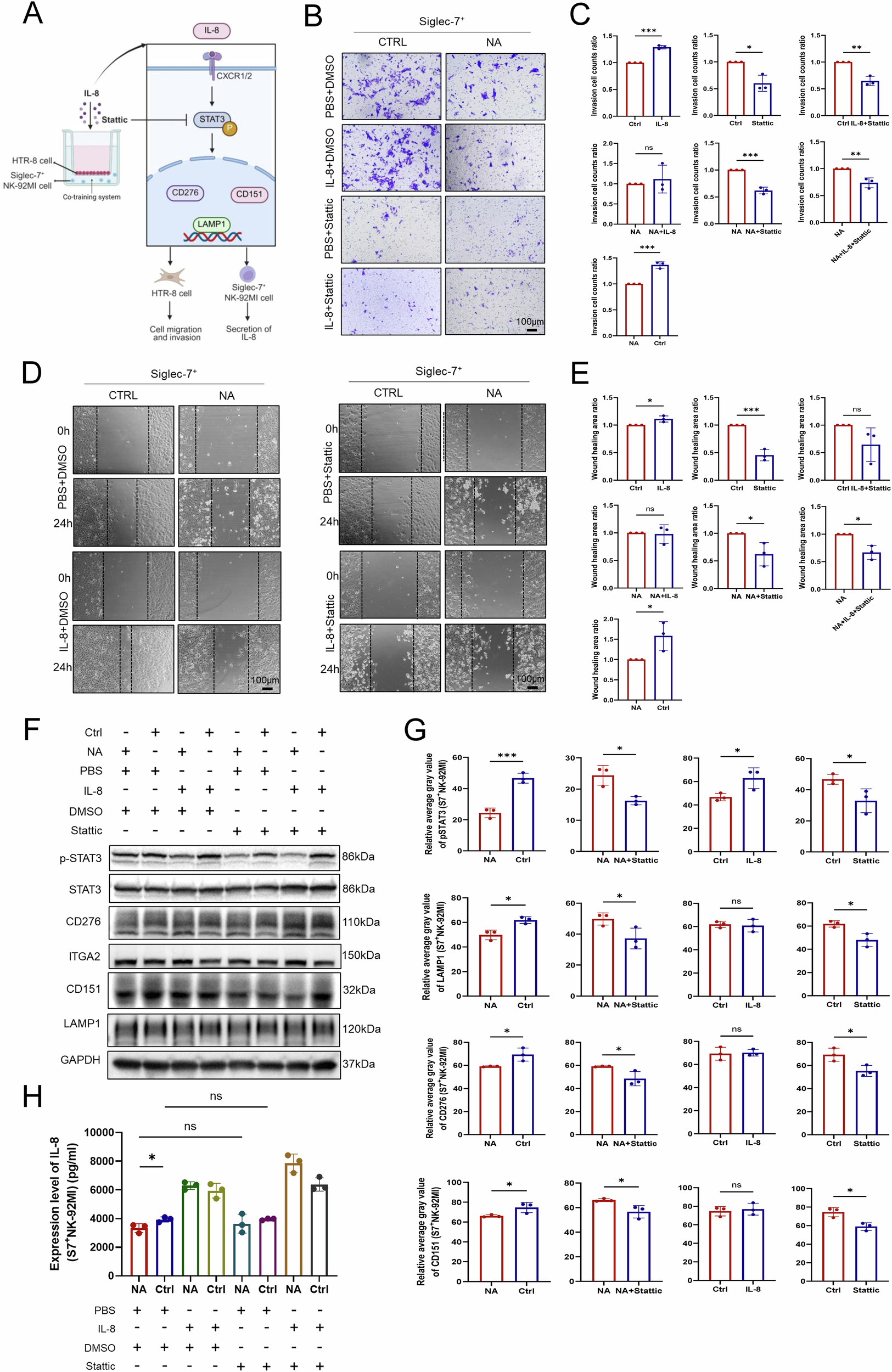
Fig. 7: Modulation of the IL-8–STAT3 pathway affects HTR-8 cell invasion and migration.

A Schematic diagram illustrating the signaling pathways involved in the regulation of IL-8 production and STAT3 phosphorylation. Figure created with BioRender.com (https://BioRender.com/0ig17np). B, C For Transwell invasion assays, HTR-8 cells pretreated with NA were seeded in the upper chambers of Transwell inserts. Siglec-7⁺ NK-92MI cells were added to the lower chamber. After 24 h, invading HTR-8 cells on the lower membrane surface were stained with crystal violet. Four treatment conditions were applied: PBS + DMSO (control), IL-8 + DMSO, PBS+Stattic (STAT3 inhibitor), and IL-8+Stattic. IL-8 treatment enhanced HTR-8 cell invasion, and Stattic treatment suppressed cell invasion. The combination of IL-8 and Stattic did not rescue the reduced invasive capacity. D–E For migration assays, HTR-8 cells were seeded in the lower chamber and pretreated with NA for 24 h. Siglec-7⁺ NK-92MI cells were then seeded in the upper chamber. Immediately after cell addition, the width (0 h) of the HTR-8 monolayer in the lower chamber was measured. Scratch closure was monitored after 24 h under the same four treatment conditions as in (B). IL-8 treatment promoted wound healing, and Stattic treatment suppressed cell migration. The combination of IL-8 and Stattic did not rescue the reduced migratory capacity. F–G Following the same four treatments, protein lysates from HTR-8 cells co-cultured with Siglec-7+ NK-92MI cells were analyzed by western blot. IL-8 treatment significantly increased the phosphorylation of STAT3. Stattic treatment reduced STAT3 phosphorylation and suppressed the expression of CD276, CD151, or LAMP1. Statistical significance was determined by Student’s two-tailed t test; *P < 0.05, **P < 0.01, ***P < 0.001, ns not significant. H IL-8 levels in culture supernatants were measured via ELISA. No significant differences were observed between the Statistic-treated and control groups. The data were analyzed via one-way ANOVA; *P < 0.05, ns not significant.