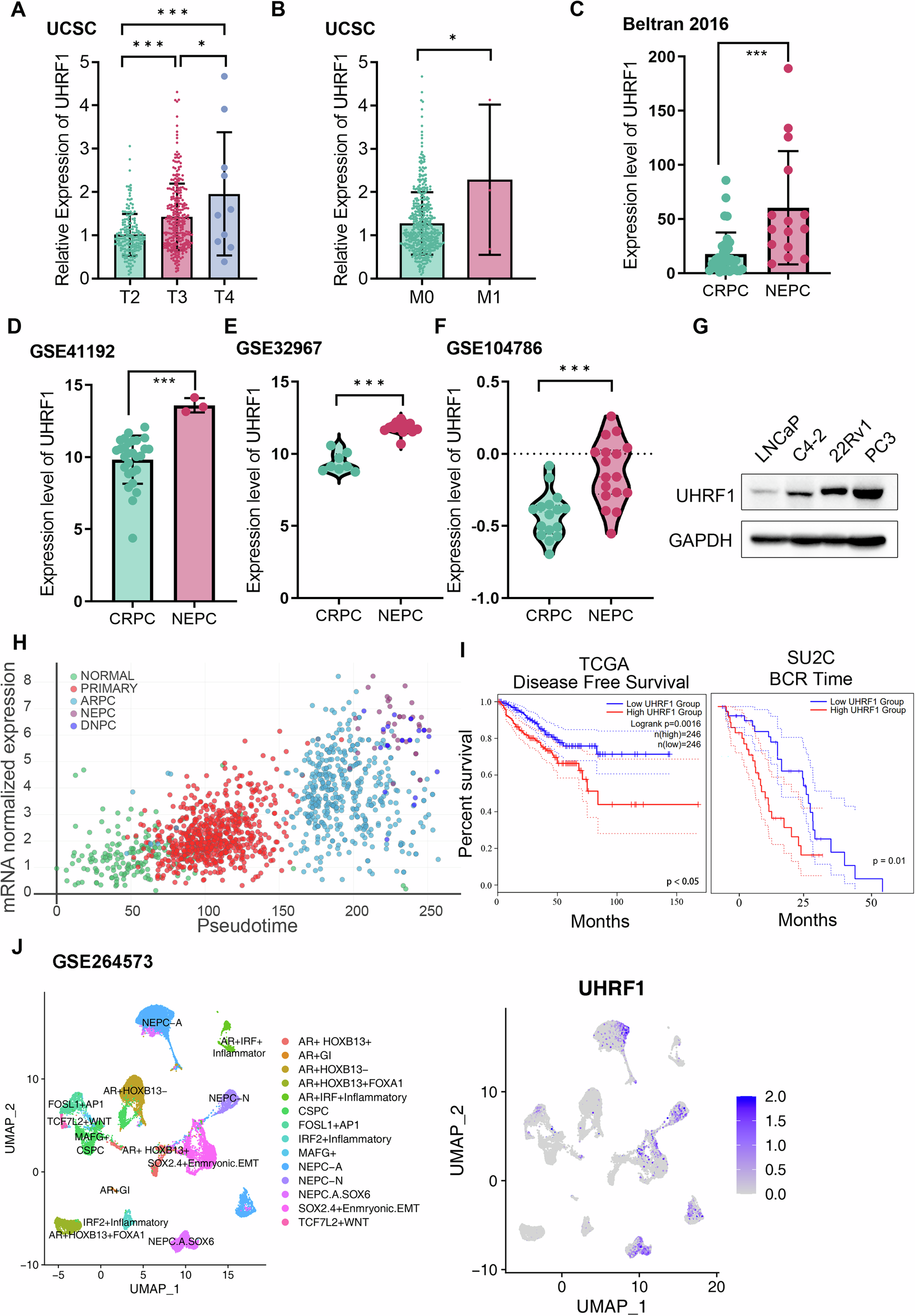
Fig. 1: UHRF1 increases with the progression of prostate cancer.

A Expression of UHRF1 in tumor tissues of prostate cancer patients at different stages. These data were derived from the TCGA database. B Expression of UHRF1 in tumor tissues of patients with prostate cancer with different metastatic states. These data were derived from TCGA database. C–F Expression of UHRF1 in tumor tissues of patients with prostate cancer at three different stages. These data were obtained from the GSE41192, GSE32967, GSE104786 datasets and cBioPortal. G Western Blot analysis of UHRF1 expression levels in prostate cancer cell lines LNCaP, C4-2, 22RV1, and PC3. H Pseudo-time series analysis of UHRF1 expression with prostate cancer progression. These data were derived from the Prostate Cancer Atlas (https://prostatecanceratlas.org/app/home). I (Left)Kaplan-Meier survival analysis of high and low expression of UHRF1 in prostate cancer (PRAD) patients from TCGA database (log-rank p = 0.0016). The data were obtained from GEPIA2 (http://gepia2.cancer-pku.cn). (Right) Kaplan–Meier analysis of biochemical recurrence (BCR)-free survival in SU2C prostate cancer patients stratified by UHRF1 expression. Patients with high UHRF1 expression showed significantly shorter BCR-free survival compared with those with low UHRF1 expression (log-rank p < 0.05). J (Left) UMAP projection of single cells from the prostate cancer dataset GSE264573, with cells colored and annotated by their respective cell states. (Right) Feature plot showing the normalized expression of UHRF1 onto the same UMAP layout. The color scale indicates the level of gene expression.