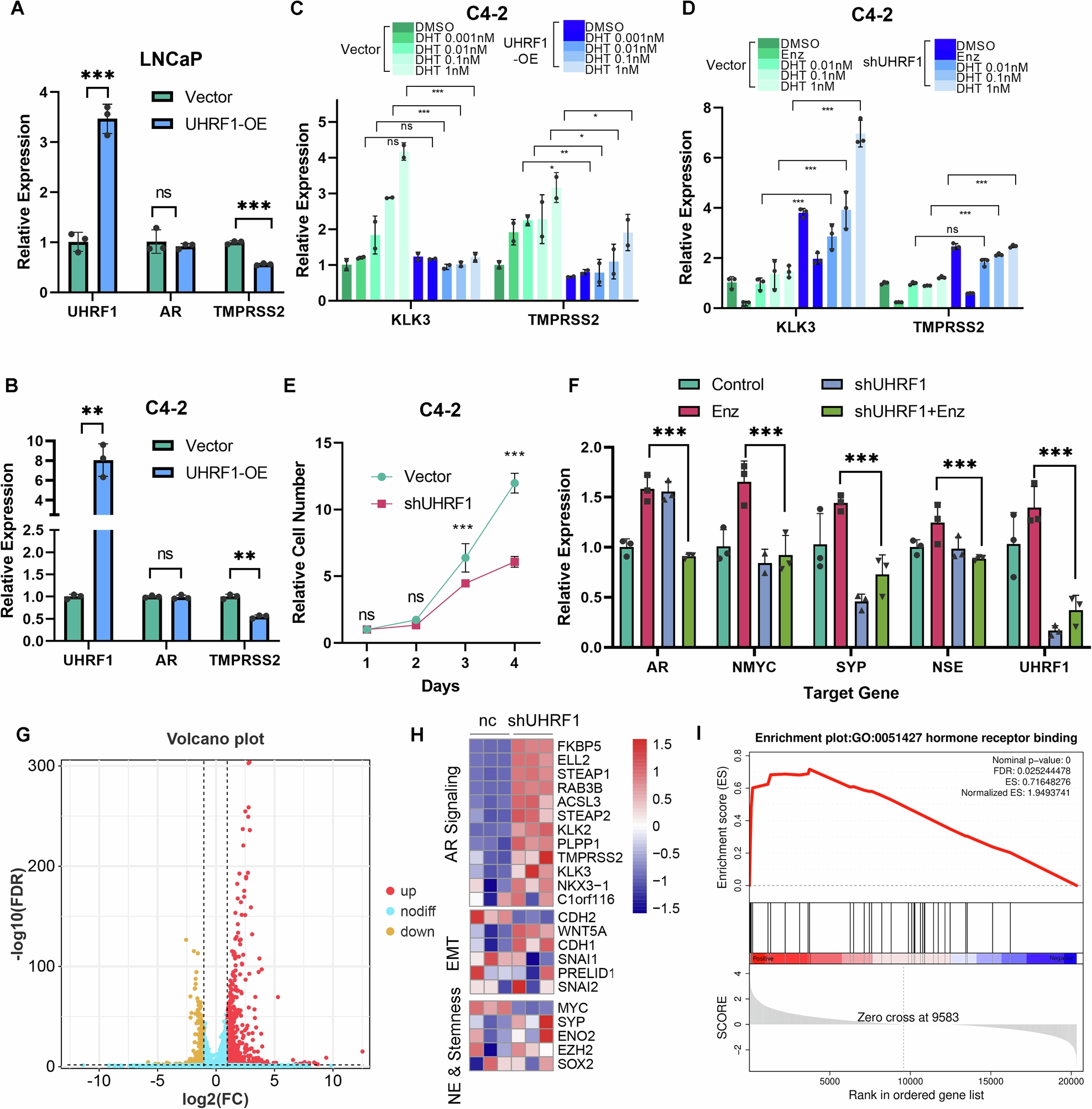
Fig. 4: UHRF1 is essential for the development of enzalutamide resistance in prostate cancer.

A, B RT-qPCR results of mRNA levels of various lineage markers in LNCaP and C4-2 cells 14 days after transfection with the negative control or UHRF1 overexpression plasmid. C Quantitative PCR detection of mRNA levels of AR downstream genes KLK3 and TMPRSS2 following treatment with varying concentrations of dihydrotestosterone after transfection with the negative control or UHRF1 overexpression plasmid in C4-2. D Quantitative PCR detection of the mRNA levels of AR downstream genes KLK3 and TMPRSS2 following treatment with varying concentrations of dihydrotestosterone after negative control or UHRF1 knockdown in C4-2 cells. E Cell viability assay of C4-2 cells following UHRF1 knockdown with 5 μM enzalutamide treatment. F mRNA expression levels of AR, NMYC, SYP, NSE, and UHRF1 in C4-2 cells after 14 days of treatment with 5 μM enzalutamide following UHRF1 knockdown. G Volcano plot of differentially expressed genes in NC and UHRF1 knockdown cells (P < 0.05, |log2FC | ≥ 1). H Heatmap of expression of some AR signaling, EMT, and NE & stem-like related genes. I GSEA results of hormone receptor binding gene set.