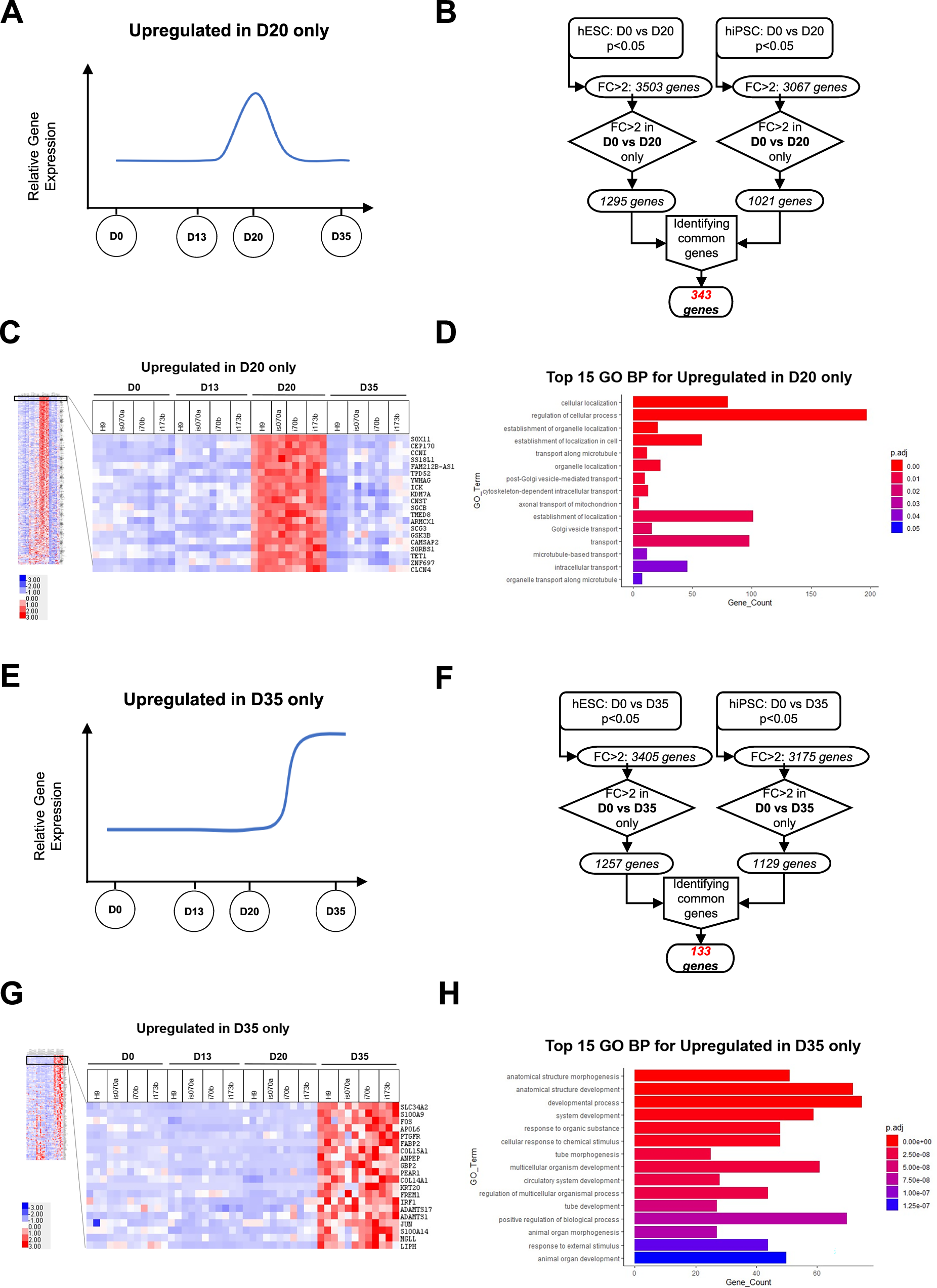
Fig. 1: Identification of genes upregulated on D20 only and D35 only in hPSC differentiation into pancreatic β-like cells.

A General expression profile of genes uniquely upregulated in D20 pancreatic endocrine progenitors only across the timepoints of hPSC differentiation into pancreatic β-like cells. B Filtering and sorting criteria for analysis of genes commonly upregulated in D20 only compared to D0 for both hESC and hiPSC differentiation into pancreatic β-like cells. C Heatmap of top 20 genes upregulated in D20 only in hPSC differentiation into pancreatic β-like cells. D Gene Ontology (GO) Biological Process (BP) analyses for genes upregulated in D20 only in hPSC differentiation into pancreatic β-like cells. E General expression profile of genes uniquely upregulated in D35 pancreatic β-like cells only across the timepoints of hPSC differentiation into pancreatic β-like cells. F Filtering and sorting criteria for analysis of genes commonly upregulated in D35 only compared to D0 for both hESC and hiPSC differentiation into pancreatic β-like cells. G Heatmap of top 20 genes upregulated in D35 only in hPSC differentiation into pancreatic β-like cells. H GO BP analyses for genes upregulated in D35 only in hPSC differentiation into pancreatic β-like cells. “See also Fig. S1”.