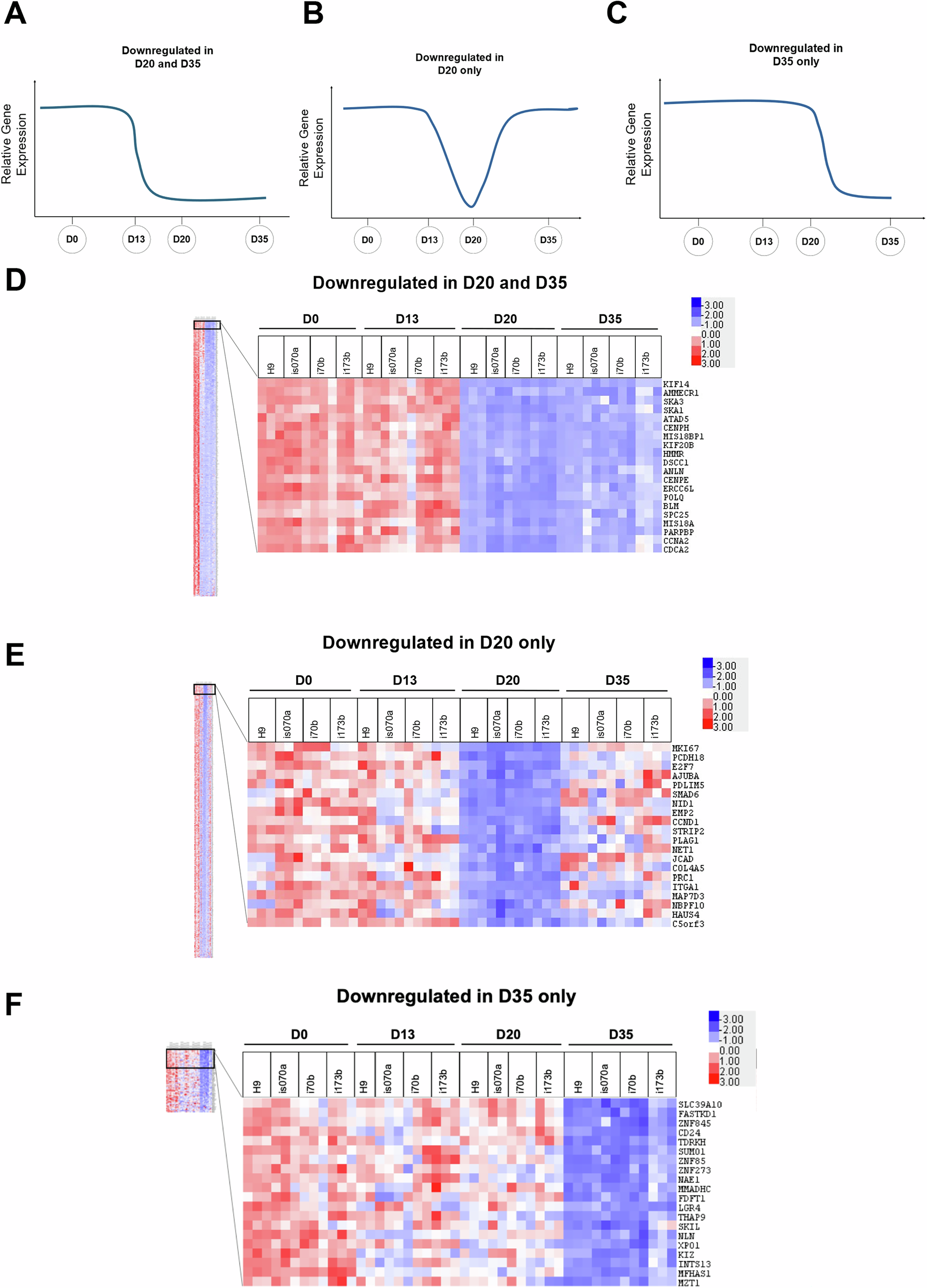
Fig. 3: Identification of genes downregulated on D20 and D35 in hPSC differentiation into pancreatic β-like cells.

General expression profile of genes downregulated in A D20 and D35, B D20 only, and C D35 only across the timepoints of hPSC differentiation into pancreatic β-like cells. Heatmap of top 20 genes downregulated in D D20 and D35, E D20 only and F D35 only across the timepoints of hPSC differentiation into pancreatic β-like cells. “See also Fig S3”.