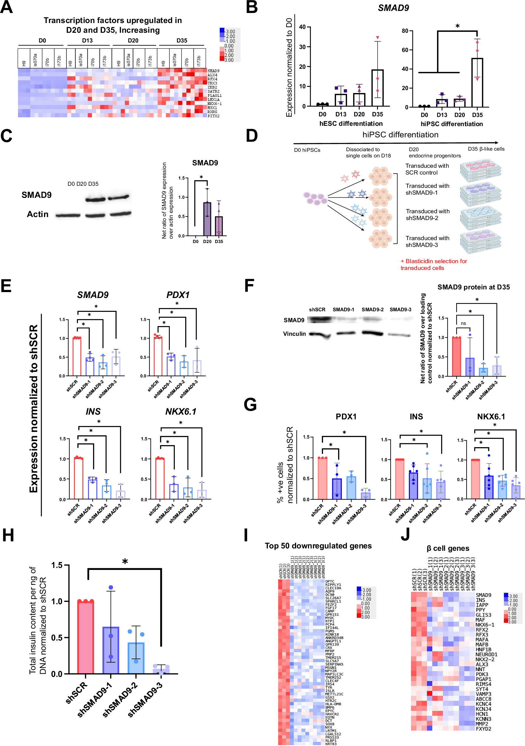
Fig. 6: Expression and function of SMAD9 during hPSC differentiation into pancreatic β-like cells.

A Heatmap of transcription factors upregulated in D20 and increasing at D35 across the timepoints of hPSC differentiation into pancreatic β-like cells. B qRT-PCR analyses of SMAD9 during hESC and hiPSC differentiation into pancreatic β-like cells. Results are from n = 3 independent experiments. Statistical analysis conducted with one-way ANOVA with Tukey’s post hoc test and considered to be statistically significant when P ≤ 0.05. C Western blot analyses of SMAD9 protein levels during hiPSC differentiation into pancreatic β-like cells. Results are from n = 3 independent experiments. Statistical analysis conducted with one-way ANOVA with Turkey’s post hoc test and considered to be statistically significant when P ≤ 0.05. D Schematic of experimental setup to study the effect of knocking down SMAD9 from D20 during hiPSC differentiation into pancreatic β-like cells. E qRT-PCR analyses of SMAD9 and key β cell markers PDX1, INS, and NKX6.1. F Western blot analyses of SMAD9 protein levels. G Flow cytometry analyses of PDX1, INS and NKX6.1, and H total insulin content in D35 β-like cells, where SMAD9 is knocked down from D20. Results are from n = 3 independent experiments. Statistical analysis for E–H was conducted with one-way ANOVA with Dunnett’s post hoc test and considered to be statistically significant when P ≤ 0.05. Heatmap of I top 50 genes and J β cell genes downregulated in D35 β-like cells, where SMAD9 is knocked down from D20. For all statistical analyses: Error bars represent standard deviation (STDEV).“See also Fig. S6”.