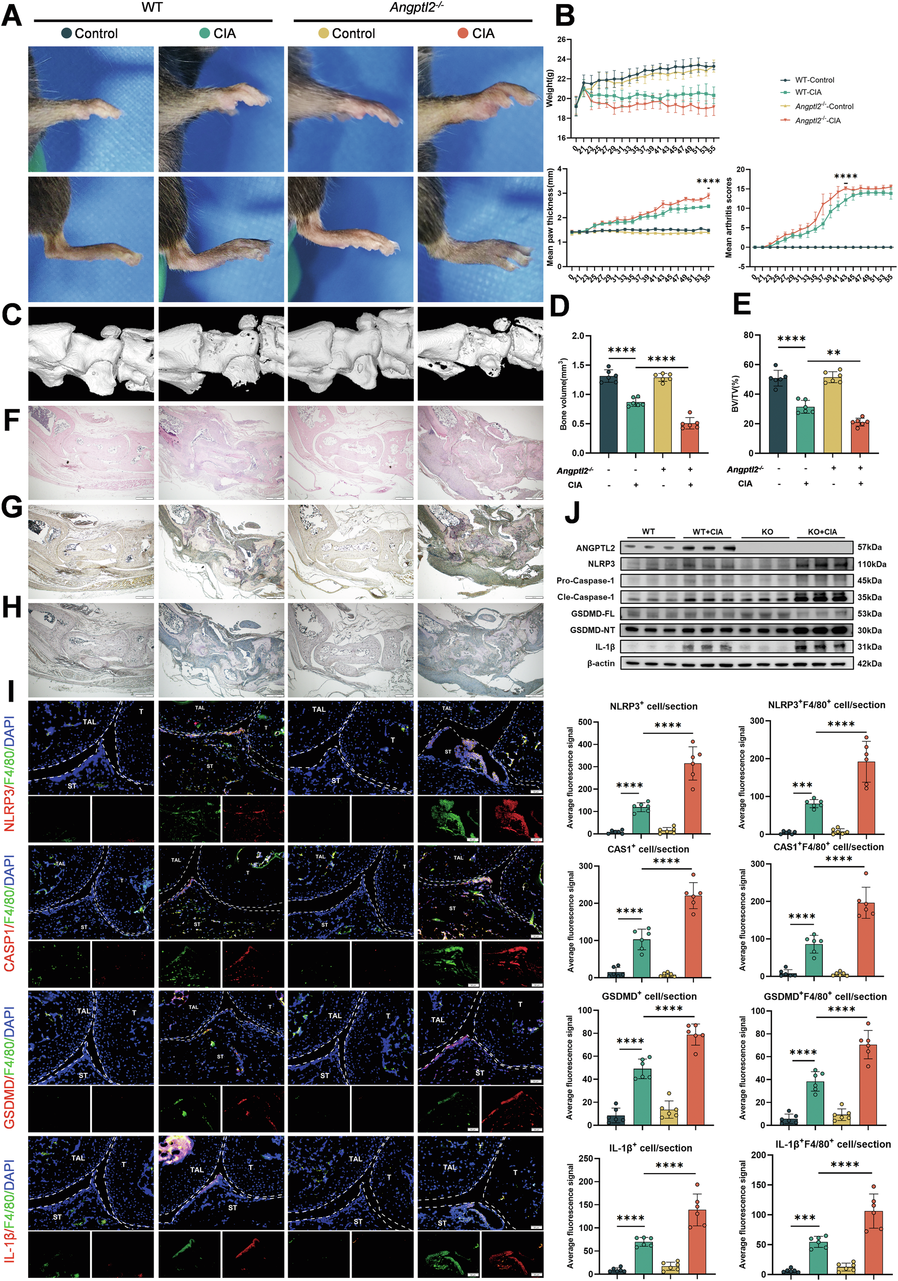
Fig. 1: ANGPTL2 deficiency exacerbates pyroptosis and joint damage in a mouse model of rheumatoid arthritis.

A Representative macroscopic images showing paw swelling in WT and Angptl2–/– CIA mice. B Assessment of arthritis progression, including body weight changes, paw thickness, and clinical arthritis scores over time. C Representative 3D μCT reconstruction images of ankle joints. Quantification of talus bone volume (mm³) (D) and the ratio of bone volume to tissue volume (BV/TV, %) (E) in ankle joints. F Representative H&E-stained sections of ankle joints showing inflammation and structural damage. G Representative TRAP-stained sections of ankle joints showing osteoclast distribution and activity. H Representative ALP-stained sections of ankle joints indicating osteoblast activity and bone formation in periarticular regions. I Dual immunofluorescence (IF) staining of ankle joint sections using anti-F4/80 and antibodies against NLRP3, Caspase-1, GSDMD, or IL-1β in CIA mice. The average IF signals for total NLRP3, Caspase-1, GSDMD, and IL-1β expression, and co-localization with F4/80+ macrophages were determined. T: tibia; TAL: talus; ST: synovial tissue. J Western blot analysis showing protein levels of ANGPTL2, NLRP3, Caspase-1, GSDMD, and IL-1β in the joints of CIA mice. *p < 0.05, **p < 0.01, ***p <0.001, ****p <0.0001 in the indicated groups.