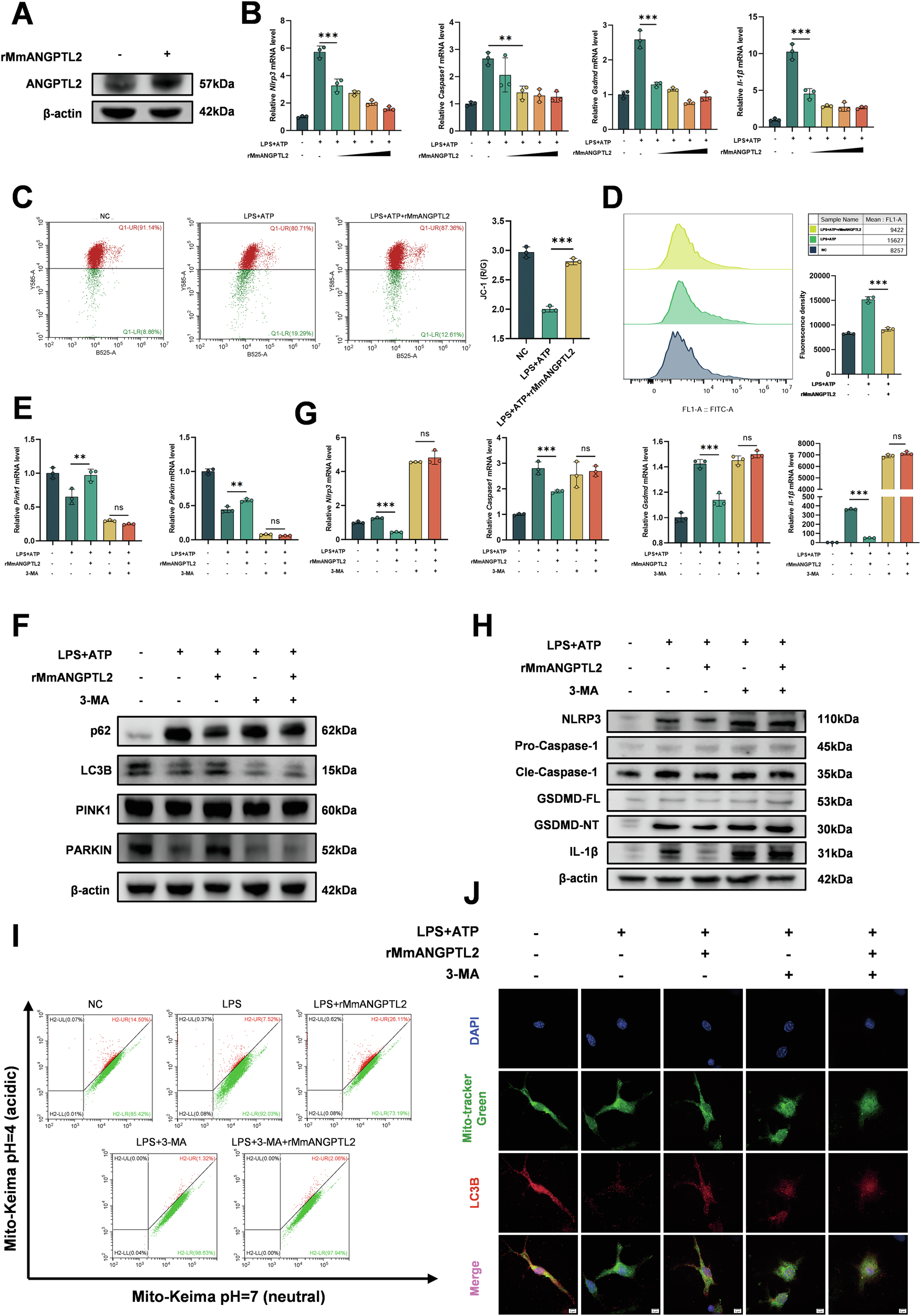
Fig. 6: Recombinant ANGPTL2 restores mitochondrial function and suppresses pyroptosis via mitophagy in BMDMs.

A Western blot analysis of ANGPTL2 expression in BMDMs following treatment with recombinant mouse ANGPTL2 protein (rMmANGPTL2). B qPCR analysis of Nlrp3, Caspase-1, Gsdmd, and Il-1β mRNA expression in BMDMs stimulated with LPS + ATP and treated with increasing concentrations of rMmANGPTL2 (0, 250, 500, 750, 1000 ng/mL). C Flow cytometry analysis of mitochondrial membrane potential using JC-1 staining in BMDMs under NC, LPS + ATP, or LPS + ATP + rMmANGPTL2 treatment conditions. D Flow cytometry analysis of intracellular ROS levels in BMDMs under NC, LPS + ATP, or LPS + ATP + rMmANGPTL2 treatment conditions. qPCR (E) and Western blot (F) analysis of mitophagy-related markers in BMDMs following LPS + ATP stimulation with or without rMmANGPTL2 and the autophagy inhibitor 3-MA. qPCR (G) and Western blot (H) analysis of pyroptosis-associated markers in BMDMs under the same treatment conditions. I Flow cytometry analysis of mito-Keima-loaded RAW264.7 cells to assess mitophagic flux under the same treatment conditions. J Representative confocal microscopy images showing LC3B and mitochondria colocalization in BMDMs under the same treatment conditions. *p < 0.05, **p < 0.01, ***p < 0.001, ****p < 0.0001 in the indicated groups.