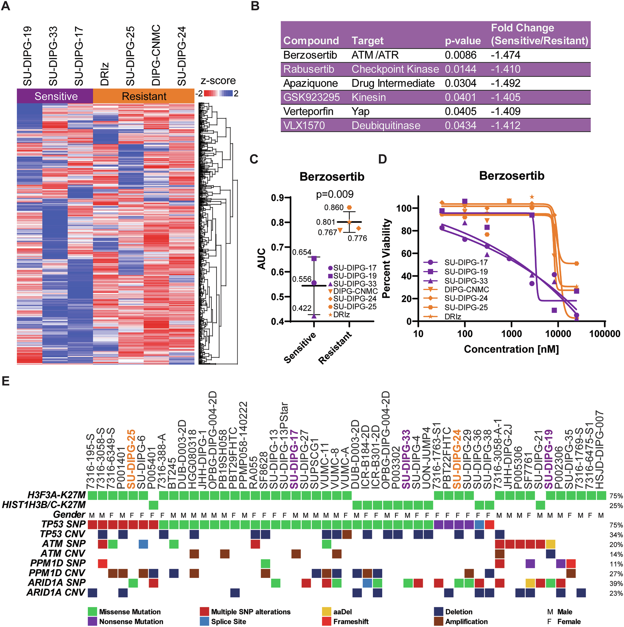
Fig. 1: High-throughput screening identified enhanced antineoplastic effects of radiotherapy in combination with the ATR inhibitor berzosertib in DMG models in vitro.

Heatmap showing the area under the curve (AUC) results from the high throughput screening of seven DMG cell lines after a total dose of 8 Gy (2 × 4 Gy) irradiation, divided into Sensitive and Resistant cell lines. Data are represented as z-scores of the normalized AUC values, and the dendrogram on the right represents relatedness of drugs to each other based on hierarchical clustering based on similarity in their AUC profiles across the seven cell lines. A Supervised analyses were performed and filtered for the following: p value < 0.05, fold change ±1.4 and not significant in the non-irradiated comparison (B). The AUCs of the seven cell lines for berzosertib, the top compound based on p-value, were displayed with a dot plot (C) and dose-response curves were plotted to show increased potency in the Sensitive group (D). Oncoprint of DMG cell lines showing key mutations in the characteristic histone genes and genes involved with DNA damage (TP53, ATM PPM1D and ARID1A) [8]. Cell lines used in the HTS are highlighted according to their respective groups (E).