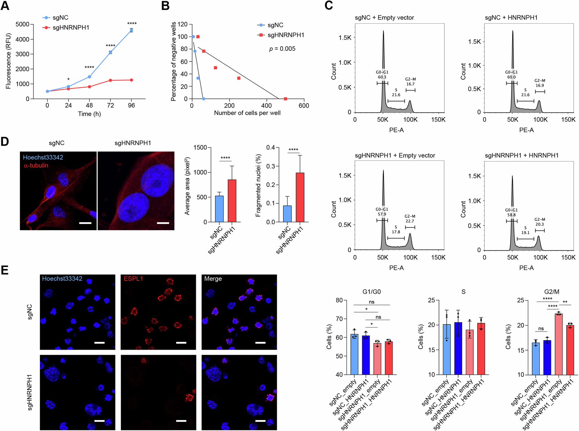
Fig. 5: Silencing HNRNPH1 reduces GBM cell proliferation.
From: HNRNPH1 drives glioblastoma progression by regulating the splicing of cell cycle genes

A Cell viability assay of G62 PDGCs nucleofected with sgRNA control or sgRNAs targeting HNRNPH1. Data shown as mean ± SD of three replicates. Data were analyzed by two-way ANOVA: *p < 0.05, ****p < 0.0001. B Analysis of sphere formation capacity by limiting dilution assay of G62 PDGCs nucleofected with sgRNA control or sgRNAs targeting HNRNPH1. The amount of initially seeded cells (x-axis) is plotted against the percentage of wells without any detected spheres (y-axis). C Flow cytometry analysis for cell cycle distribution of G62 cells nucleofected with sgRNAs control or sgRNAs targeting HNRNPH1, followed by nucleofection with an empty vector or human HNRNPH1. Bar graphs show the quantification of cells in G1 (left), S (center), and G2/M (right). Data shown as mean ± SD of three replicates. Data were analyzed by unpaired t-test: *p < 0.05, **p < 0.01, ****p < 0.0001. D Representative microphotographs of U87 control (left) and HNRNPH1-knockout (right) cells stained for alpha-tubulin (red) and nuclei (Hoechst 33342). The bar graphs show the relative nuclear size (left) and the percentage of fragmented nuclei (right). Scale bar 10 µm. ****p < 0.0001. E Representative microphotographs of G62 control (top) and HNRNPH1-knockout (bottom) cells stained for separase (ESPL1, red) and nuclei (Hoechst 33342, blue). Cells were synchronized in the G2/M phase by incubation in nocodazole. Scale bar 10 µm.