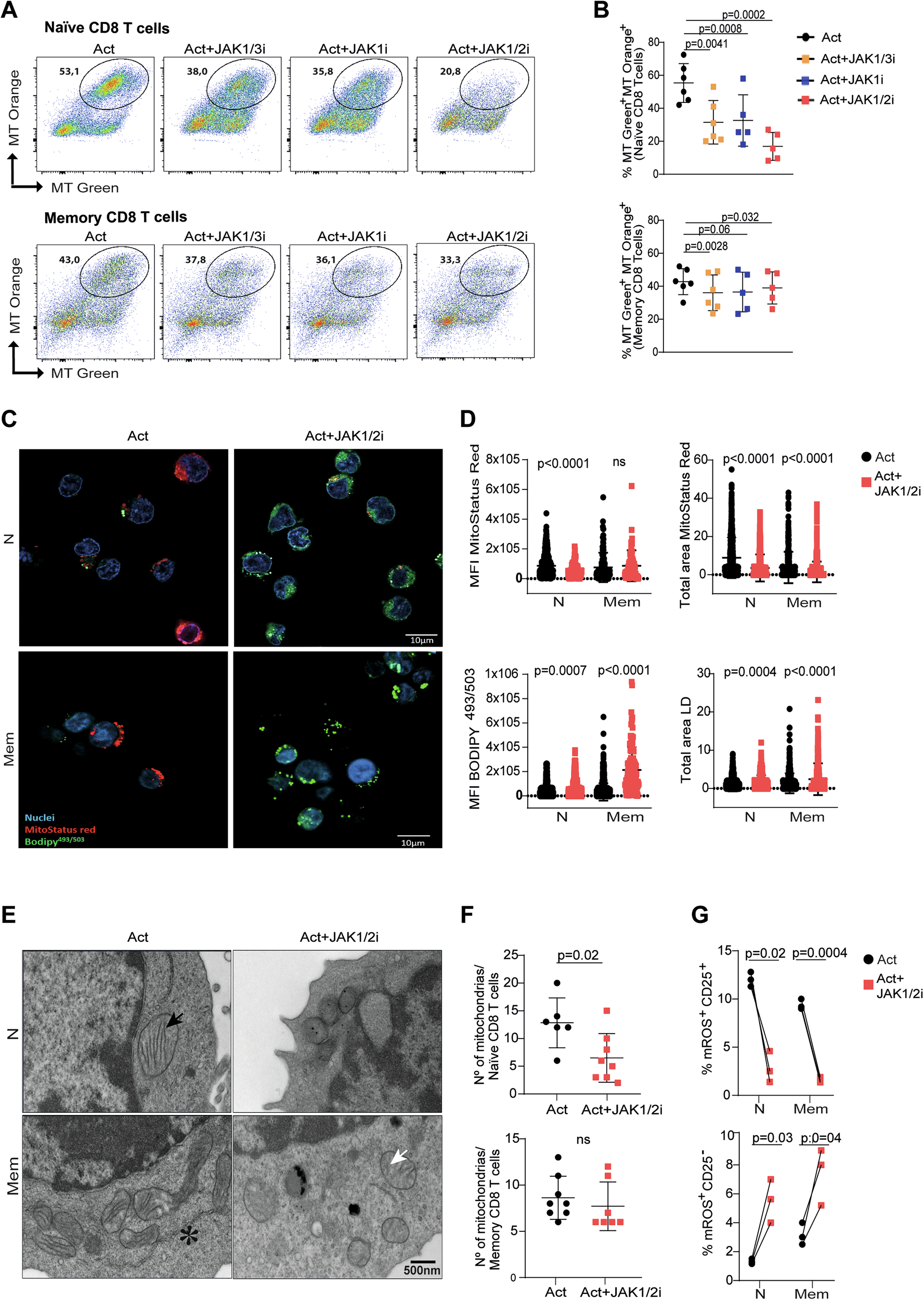
Fig. 3: Mitochondrial polarisation, lipid accumulation, and ultrastructural alterations in CD8 T cells treated with JAK inhibitors.

Naïve and memory CD8 T cells from healthy donors (HD) were stimulated for 3 days in the presence or absence of JAK1/3i, JAK1i, or JAK1/2i and evaluated using flow cytometry, confocal microscopy, and TEM. A, B Representative dot plots (A) and pooled data (B) of MT Green⁺ MT Orange⁺ cells; upper panel: naive CD8 T cells, lower panel: memory CD8 T cells. Polarised mitochondria were defined as MT Green⁺MT Orange⁺. C, D Confocal microscopy images of CD8 T cells stained with MitoStatus Red, a Δψm-dependent probe, and BODIPY493/503. C Quantification of mitochondrial parameters, including total area and mean fluorescence intensity of MitoStatus Red and lipid droplet content, including total area and mean fluorescence intensity of BODIPY, is presented in (D). Measurements were performed by high-content analysis, allowing quantitative comparison of mitochondrial polarisation and lipid accumulation across naive and memory CD8 T cells under each condition. E Transmission electron microscopy images (×15,000) of activated naive and memory CD8 T cells cultured with or without JAK1/2i. Black arrowheads: mitochondria with well-defined cristae; white arrowheads: mitochondria with disrupted cristae; asterisks: rough endoplasmic reticulum. F Quantification of mitochondrial number per cell from TEM images. G Frequency of CD25⁻mROS⁺ and CD25⁺mROS⁺ CD8 T cells under the indicated conditions. Data in (B) are presented as mean ± SD from ine individual HD and assayed across three independent experiments. Data in (C, D) are representative of two independent experiments with 2 HD. Statistical significance in (B) was assessed using mixed-effects analysis followed by Dunnett’s multiple comparisons test. Paired t test was used in (G); unpaired t test was applied in (D, F).