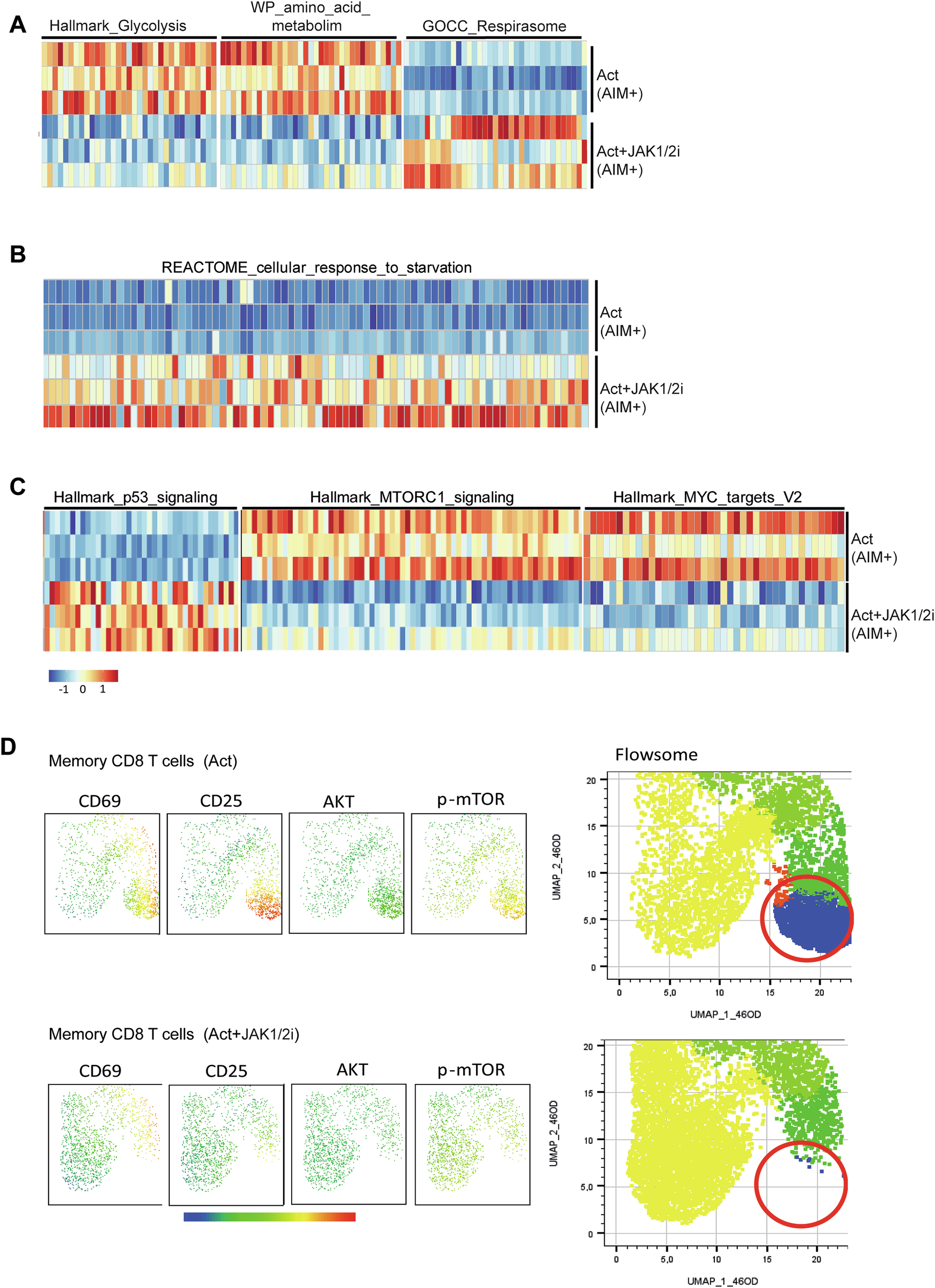
Fig. 4: Transcriptomic and proteomic analyses of key metabolic pathways in memory CD8 T cells treated with JAK1/2i.

A–C Heatmaps of leading-edge genes derived from Gene Set Enrichment Analysis (GSEA) of RNA-seq data from AIM⁺ memory CD8 T cells, which had been stimulated for 3 days with or without JAK1/2i prior to sorting. A Gene sets related to glycolysis, amino acid metabolism, and mitochondrial respiration. B Gene set associated with the cellular response to starvation. C Hallmark gene sets related to p53 signalling, mTORC1 signalling, and MYC targets. Data in (A–C) are from RNA-seq performed with three independent donors. D Representative UMAP and FlowSOM analysis of activation markers (CD69⁺CD25⁺) and p-AKT and p-mTOR in memory CD8 T cells. Data in (A–C) are from RNA-seq performed with three independent donors. Data in (D) correspond to flow cytometry analyses from three donors, shown as one representative experiment out of three performed.