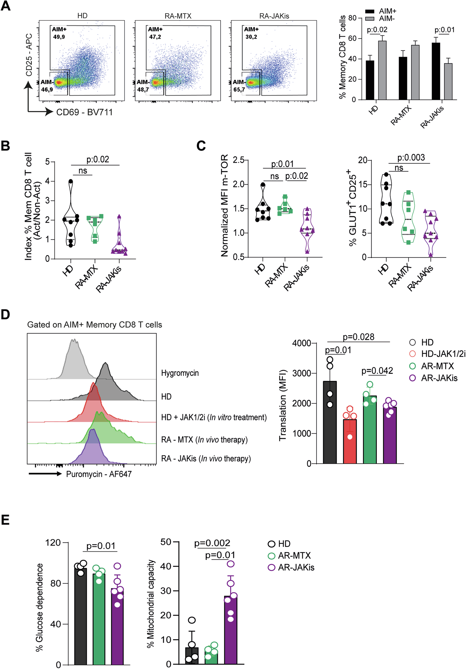
Fig. 6: JAK inhibition in RA patients recapitulates metabolic and translational defects in memory CD8 T cells.

PBMCs from healthy donors (HD) and RA patients treated with methotrexate (RA-MTX) or JAK inhibitors (RA-JAKis) were stimulated with PHA for 24 h. A Representative dot plots (left) and pooled frequencies (right) of AIM⁺ (CD25⁺ and/or CD69⁺) versus AIM⁻ memory CD8 T cells. B Ratio of AIM+ to AIM- memory CD8 T cells in HD, RA-MTX, and RA-JAKis groups. C Normalised MFI of p-mTOR and frequency of GLUT1⁺CD25⁺ cells among memory CD8 T cells. D Puromycin incorporation in AIM+ memory CD8 T cells from HD, RA-MTX, and RA-JAKis patients; cells from HD stimulated in the presence of JAK1/2i were included for comparison. Left, representative histograms with hygromycin controls; right, pooled data. E Quantification of glucose dependence and mitochondrial capacity in AIM+ memory CD8 T cells. Data are presented as mean ± SD. One-way ANOVA followed by Tukey’s multiple comparisons test was used for comparisons in (B–E), except for the in vitro control comparison in (D) (HD vs HD+JAK1/2i), where a paired t test was applied.