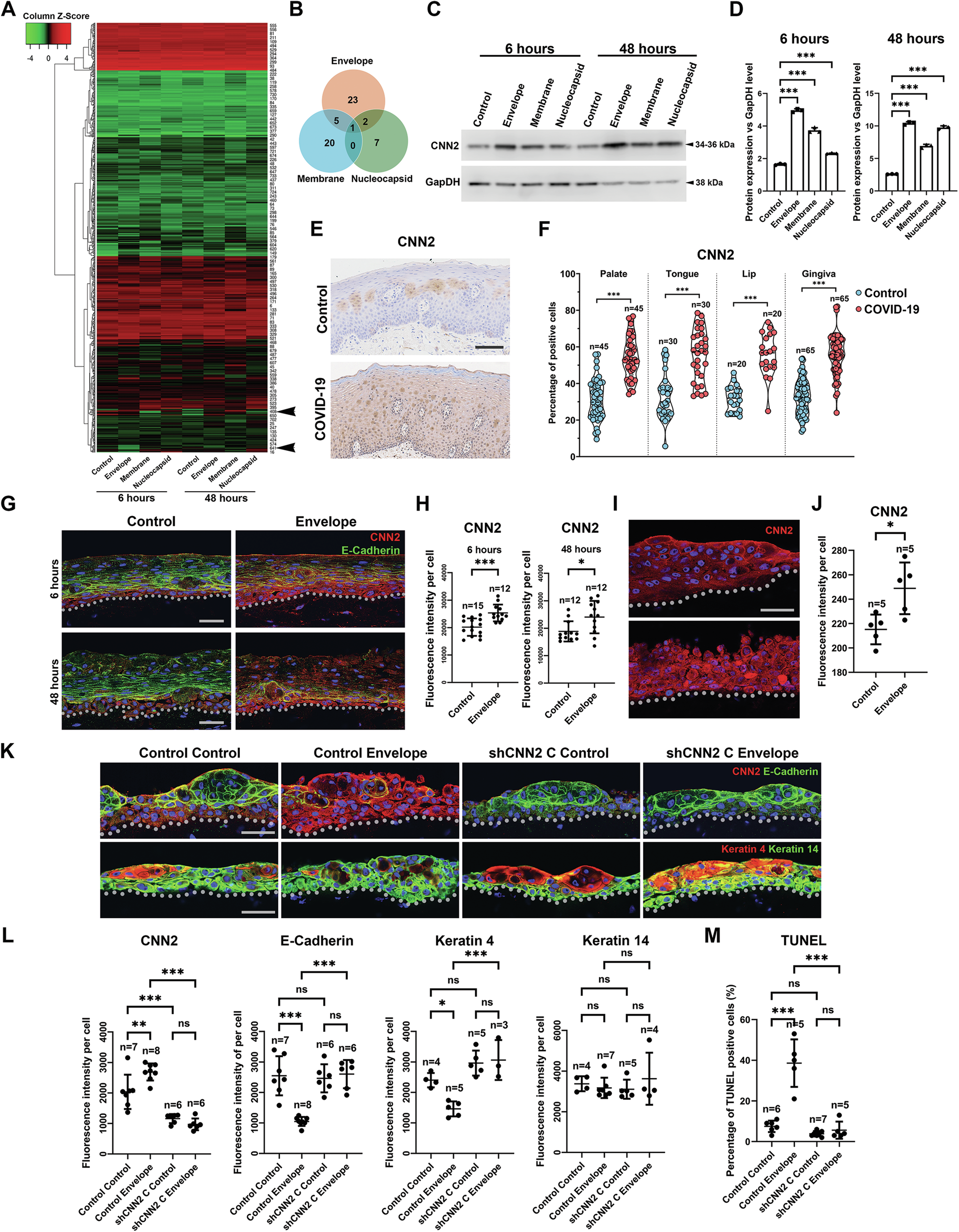
Fig. 5: CNN2 is a functional target of SARS-CoV-2 nonspike structural proteins.
From: SARS-CoV-2 nonspike structural proteins hijack mucosa epithelial cell fate

A Bioinformatic analysis of the proteomic analysis results of HGEPp cells infected with indicated non-spike structural proteins. Arrows point to two clusters of molecules that were upregulated by the non-spike structural proteins. B Venn diagram of the molecules upregulated by the three proteins. Note there’s only one protein that was jointly upregulated, which is CNN2 (for details please see Supplementary Table 1). C, D Western Blotting and quantification of CNN2 in the indicated conditions and time points. E Representative images showing CNN2 expression in human oral mucosa in controls and COVID-19 patients. For additional images and lung and kidney analysis please see Supplementary Fig. S13. F Quantification of CNN2 positive cells in the oral mucosa. Immunofluorescence analysis of indicated markers in 3D human oral mucosa full-thickness infection (G, H) and stratification (I, J) models. K–M Representative immunofluorescent images for control or shCNN2 cells performed 3D stratification and infection model, for indicated markers, and TUNEL analysis. For shCNN2 selection and TUNEL images please see Supplementary Fig. S14. Dotted lines indicate epithelial-mesenchymal junctions. n number of the image fields quantified. For statistical test results, center values represent mean and error bars represent s.d. ns no significance (p ≥ 0.05); *p < 0.05; **p < 0.01; ***p < 0.001. Bars: E: 100 μm; G, I, K: 20 μm.