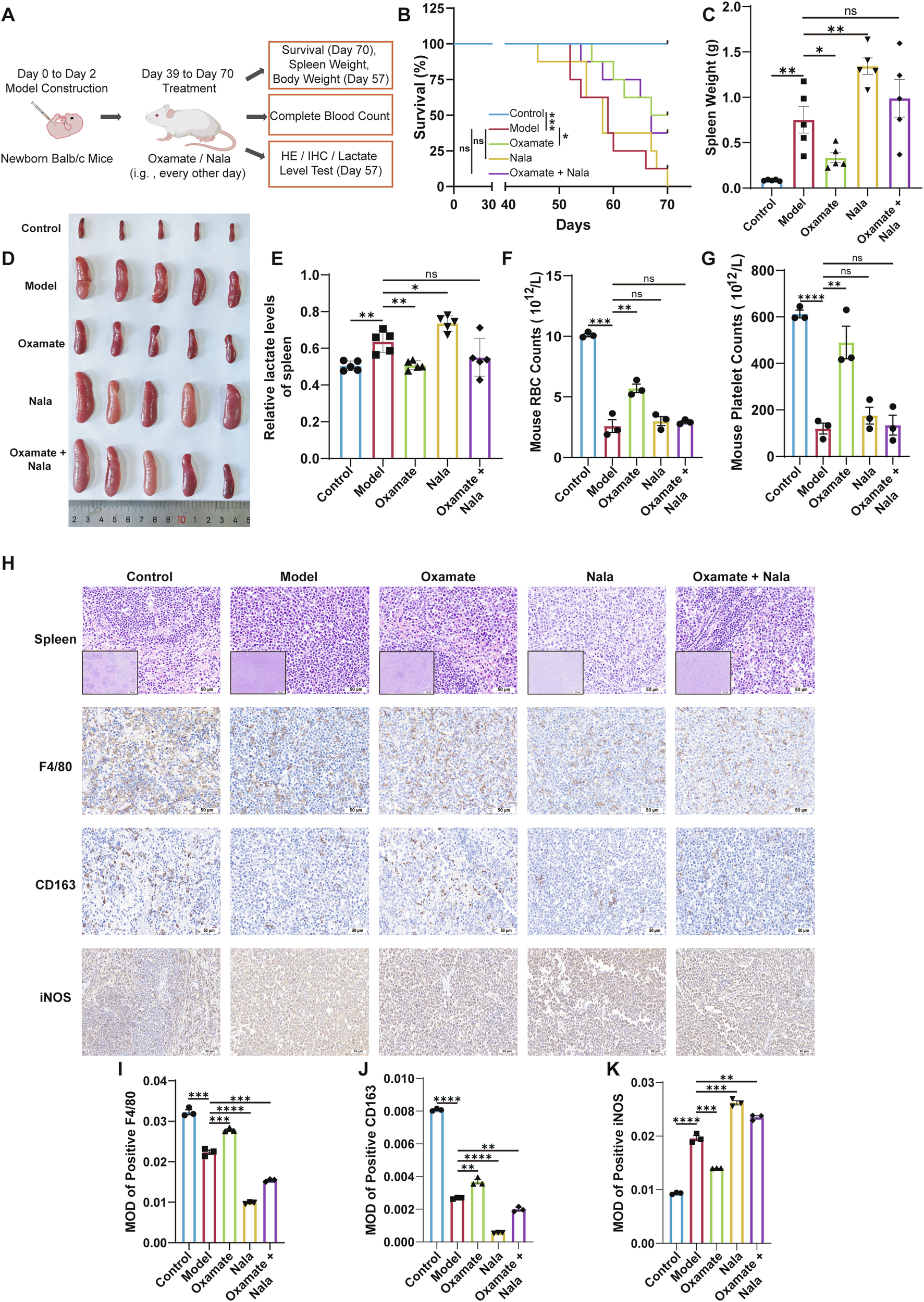
Fig. 7: In vivo lactate depletion attenuated splenomegaly and improved survival in AEL model mice.
From: Lactate-mediated macrophage polarization promotes splenomegaly in acute erythroleukemia

A Schematic of the treatment strategy for erythroleukemia model mice with the lactate production inhibitors Oxamate (500 mg/kg) and Nala (500 mg/kg) and their combination. B Survival curves of the mice in the control, model, Oxamate, Nala, and Oxamate + Nala groups during treatment; n = 8 mice per group. Weight (C) and appearance (D) of spleens from each group of mice; n = 5 mice per group. E Lactate content in the spleens of each group. F, G Routine blood examination of each group; n = 3 mice per group. H Representative images of H&E, F4/80, CD163 and iNOS IHC staining of spleen tissues from each group, with quantitative analysis of F4/80 in (I), CD163 in (J) and iNOS in (K); n = 3 mice per group. Scale bars, 500 μm, 50 μm. The data are presented as the means ± SEMs. *p < 0.05, **p < 0.01, ***p < 0.001, and ****p < 0.0001; ns nonsignificant.