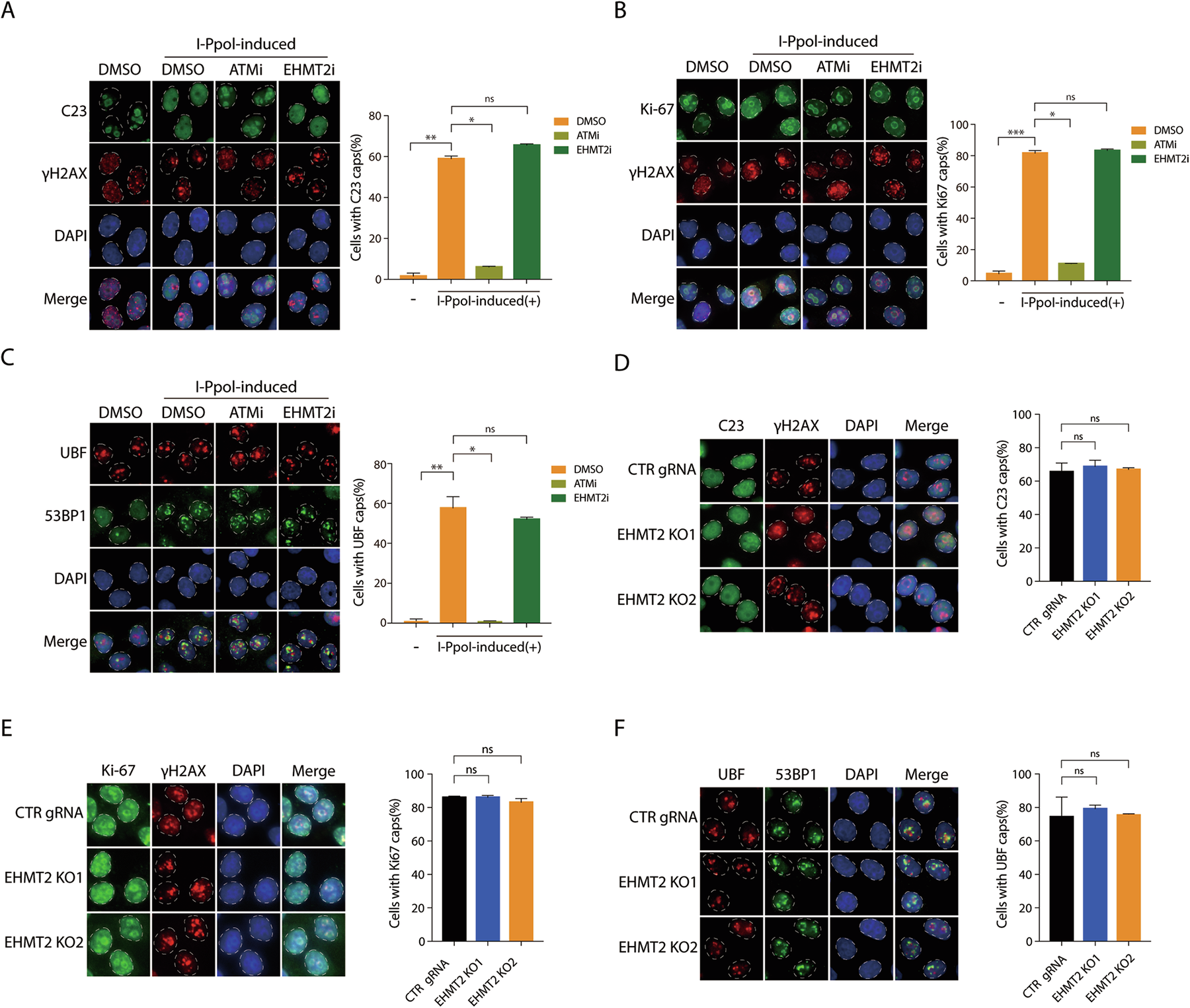
Fig. 3: EHMT2-mediated nucleolar transcriptional silencing is independent of nucleolar segregation.
From: The EHMT2-MBLAC2 axis suppresses ribosomal DNA transcription in response to nucleolar DNA damage

A–C HeLa I-PpoI cells were pre-treated with ATM inhibitor (ATMi; KU-55933) or EHMT2 inhibitor (EHMT2i; UNC0638) for 1 h prior to I-PpoI induction for 4 h. After fixation, cells were subjected to immunofluorescence with anti-C23 (A), anti-Ki-67 (B), anti-UBF (C) or anti-γH2AX antibodies, respectively. The dashed circles outline margins of the nuclei. Percentages of cells with the indicated protein-containing nucleolar caps were quantified from three experiments. D–F EHMT2-KO HeLa I-PpoI cells were processed for immunofluorescence as described in (A–C). Cells were labeled with anti-C23 (D), anti-Ki-67 (E), anti-UBF (F) or anti-γH2AX antibodies, respectively. Nuclei were counterstained with DAPI. Percentages of cells with the nucleolar caps were quantified from three experiments. Bars represent mean ± SEM; ns not significant; *P < 0.05; **P < 0.01; ***P < 0.001.