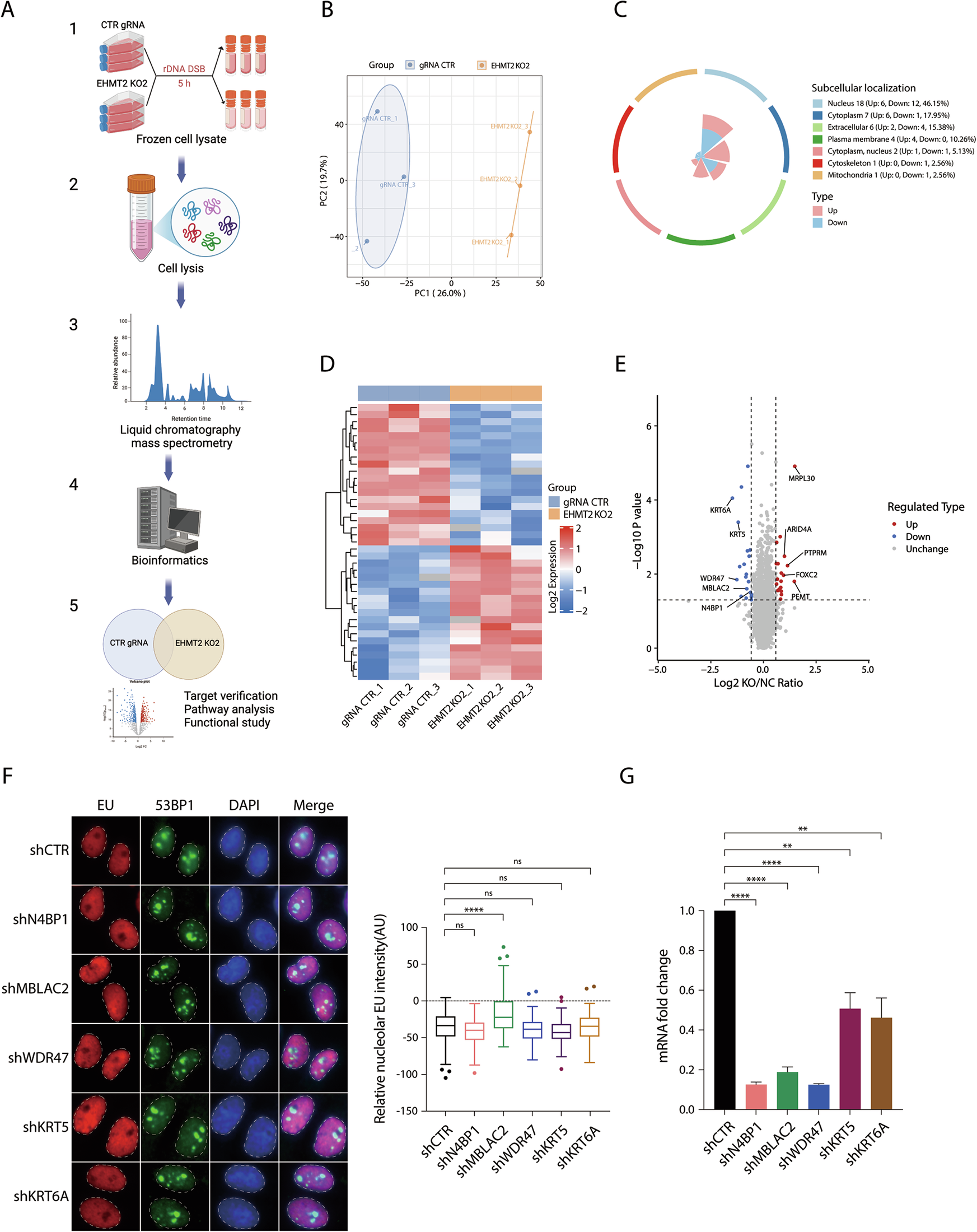
Fig. 5: Proteomic analysis of EHMT2 substrate identifies novel factors that regulate rDNA DSB-induced transcriptional repression.
From: The EHMT2-MBLAC2 axis suppresses ribosomal DNA transcription in response to nucleolar DNA damage

A Schematic diagram of 4D-FastDIA quantitative proteomics analysis of EHMT2 substrates. B Principal Component Analysis (PCA) of samples from EHMT2 gRNA CTR and EHMT2 KO2 HeLa I-PpoI cells. C Differentially expressed proteins in the EHMT2 gRNA CTR and EHMT2 KO2 HeLa I-PpoI cells were classified for subcellular structural mapping. D Heatmaps of protein expression levels in HeLa I-PpoI cells after rDNA DSBs showing differences between EHMT2 gRNA CTR and EHMT2 KO2 HeLa I-PpoI cells. E Volcano plot showing the fold changes of all identified proteins and P-value in the cells between EHMT2 gRNA CTR and EHMT2 KO2 groups. F shRNA-based validation screen for EHMT2 targets involved in rDNA DSB-induced transcriptional suppression. HeLa I-PpoI cells were infected with the indicated lenti-shRNA viruses. rDNA DSBs in cells were then induced with Shield-1 and 4-OHT and were subsequently subjected to EU incorporation assay. Relative nucleolar EU intensity was quantified from three independent experiments. G The knockdown efficiencies of the targeted shRNAs were validated by RT-qPCR. Data were from three independent experiments. Bars represent mean ± SEM; ns not significant; **P < 0.01; ****P < 0.0001.