Fig. 6: MBLAC2 promotes transcriptional silencing at rDNA DSBs.
From: The EHMT2-MBLAC2 axis suppresses ribosomal DNA transcription in response to nucleolar DNA damage

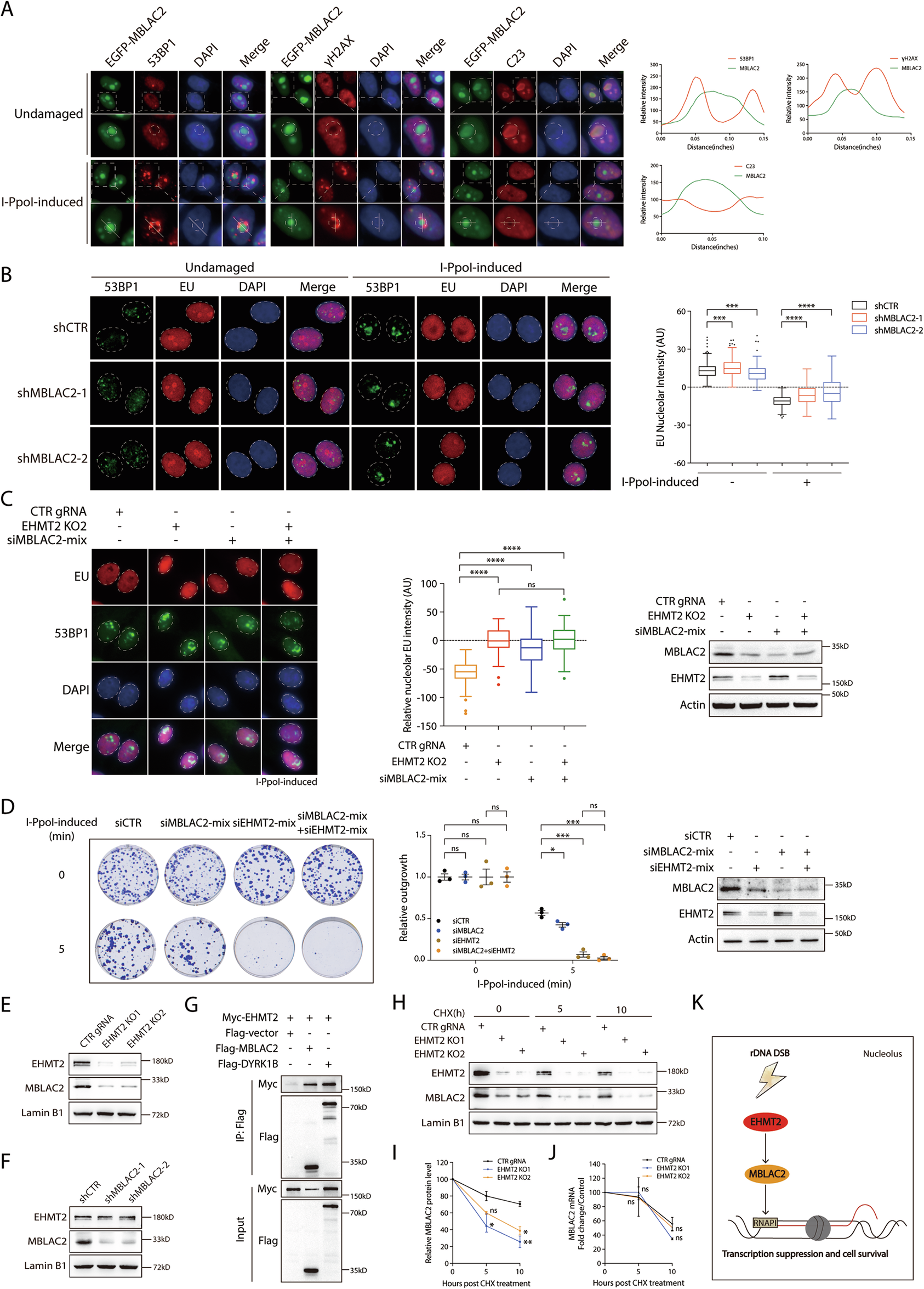
A The cellular localization of MBLAC2 in HeLa I-PpoI cells following rDNA DSBs induction. HeLa I-PpoI cells were transfected with EGFP-MBLAC2 and were treated with Shield-1 and 4-OHT for 4 h. Fixed cells were labeled with anti-53BP1, anti-γH2AX or anti-C23 antibodies. Nuclei were counterstained with DAPI. Enlarged images show the details of the indicated proteins. Quantification of relative signal intensities of EGFP-EHMT2, 53BP1, γH2AX and C23 was performed by ImageJ. The white lines in the enlargements of the representative images indicate the lines for analysis. The edge of the indicated nucleolar caps was labeled with dotted circle. B Analysis of nucleolar transcription activity by EU incorporation assay in MBLAC2-inactivated HeLa I-PpoI cells following rDNA DSBs induction. Cells transduced with control (shCTR) or two independent MBLAC2-targeted shRNAs were induced for rDNA DSBs for 4 h. EU nucleolar intensity was subsequently determined by EU incorporation assay. At least 200 cells exhibiting well-circumscribed nucleoli were quantitatively assessed across two independent experiments. Quantification of relative EU nucleolar intensity is shown in Tukey boxplots. C Nucleolar EU intensities were analyzed in HeLa I-PpoI cells treated with the EHMT2 gRNA or MBLAC2 siRNA after I-PpoI induction. Relative nucleolar EU intensity was quantified from at least two independent experiments. Immunoblot of MBLAC2 and EHMT2 in the HeLa I-PpoI cells induced with the indicated gRNA or siRNA. D Colony survival of HeLa I-PpoI cells transfected with CTR siRNA and siRNA targeting MBLAC2 or EHMT2 following I-PpoI induction, respectively. Cells were induced for rDNA DSBs for 5 min. After washing with PBS twice, cells were allowed to grow for two weeks before harvest and Coomassie blue staining. The relative outgrowth of the colonies between groups were quantified and plotted. The protein expression of MBLAC2 and EHMT2 in HeLa I-PpoI cells transfected with the indicated siRNAs were examined by immunoblot. E Immunoblot of MBLAC2 and EHMT2 in the HeLa I-PpoI cells transduced with control gRNA (CTR gRNA) and two EHMT2 gRNAs (EHMT2 KO1 and EHMT2 KO2). F shRNA-mediated MBLAC2 knockdown efficiency was measured by Western blotting. G The EHMT2-MBLAC2 interaction was confirmed by Co-immunoprecipitation (Co-IP). Flag-DYRK1B was used as the positive control. H HeLa I-PpoI cells transduced with control gRNA (CTR gRNA) and two EHMT2 gRNAs (EHMT2 KO1 and EHMT2 KO2) were treated with cycloheximide for 0, 5, and 10 h. The protein expression of MBLAC2 and EHMT2 in HeLa I-PpoI cells was examined by immunoblot. I The relative MBLAC2 protein level in HeLa I-PpoI cells treated with cycloheximide as depicted in (A) was measured. Data were derived from three independent experiments. J HeLa I-PpoI cells were transduced with control gRNA (CTR gRNA) and two EHMT2 gRNAs (EHMT2 KO1 and EHMT2 KO2). Fold change of MBLAC2 mRNA in I-PpoI cells treated with cycloheximide was determined by RT-qPCR. Quantification of MBLAC2 mRNA fold change was from three independent experiments. K Proposed working model of EHMT2-MBLAC2 axis in promoting rDNA DSB-induced transcriptional suppression. Bars represent mean ± SEM; ns not significant; *P < 0.05; **P < 0.01; ***P < 0.001; ****P < 0.0001.