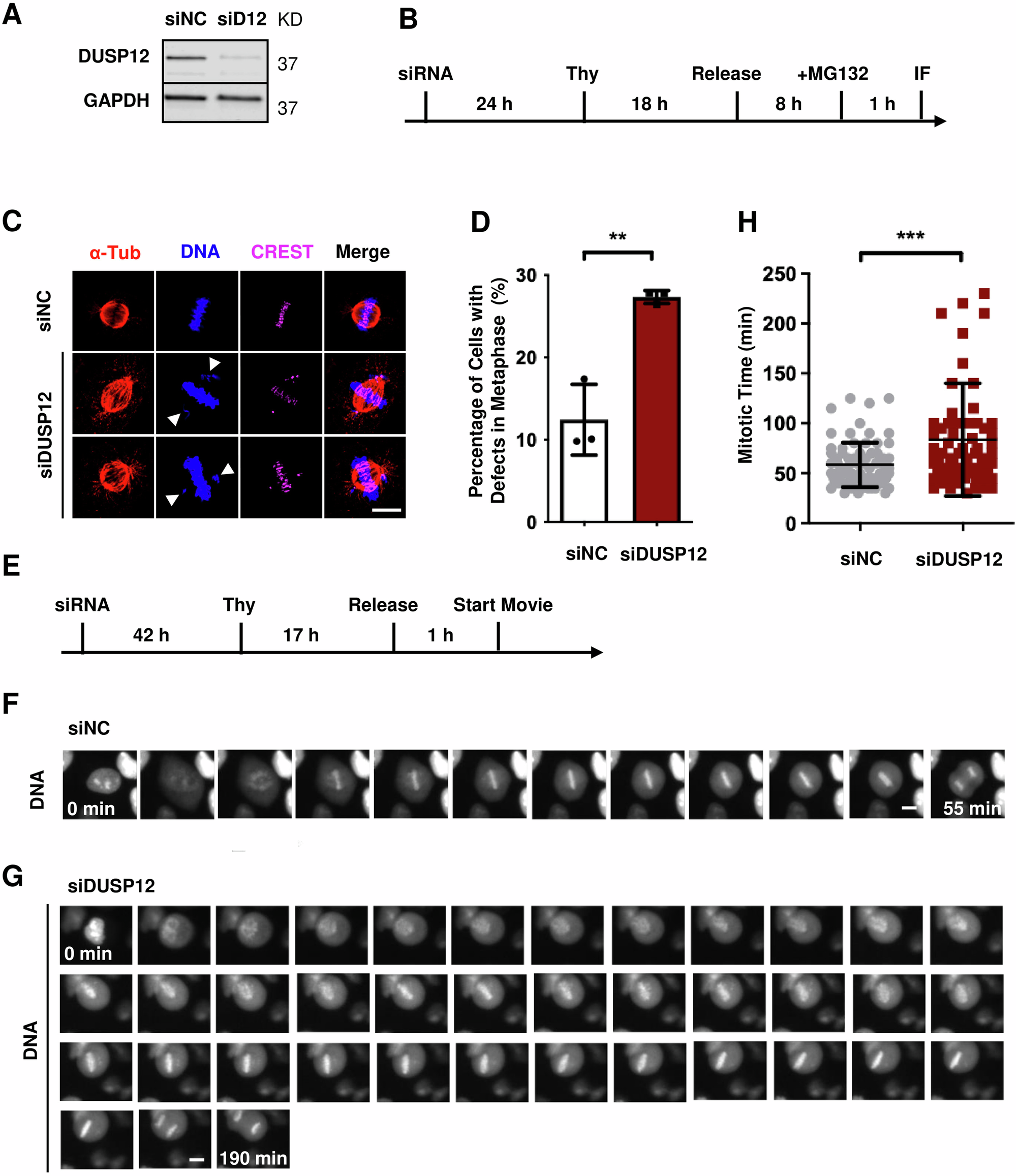
Fig. 1: Knockdown of DUSP12 leads to mitotic defects.
From: DUSP12 promotes cell cycle progression and protects cells from ZNF622 mediated apoptosis

A Immunoblot analysis of protein extracts from HeLa cells transfected with non-targeting control siRNA (siNC) or siRNA targeting DUSP12 (siD12) for 72 h using anti-DUSP12 and anti-GAPDH antibodies. B Schematic of experiment performed in (C). C Knockdown of DUSP12 leads to chromosome misalignment in metaphase. HeLa cells were treated with siNC or siDUSP12 before fixation and co-staining with anti-CREST antibodies to visualize kinetochores and anti-α-tubulin antibodies to visualize the mitotic spindle, and the DNA dye Hoechst 33342. D Quantification of cells with misaligned, non-congressed chromosomes in metaphase (y-axis) for conditions shown in (C) (x-axis). E Schematic of live-cell time-lapse microscopy experiment performed in (F) and (G). F, G Depletion of DUSP12 leads to a slowed mitosis. Live-cell time-lapse microscopy of HeLa cells treated with siNC (F) or siDUSP12 (G) undergoing cell division. H Quantification of the timing of mitosis from chromosome condensation to chromosome segregation (y-axis) for conditions shown in (F) and (G) (x-axis). Scale bars: 10 μm. Data are shown as means ± SD. **p < 0.01, ***p < 0.001 (unpaired two-tailed Student’s t-test).