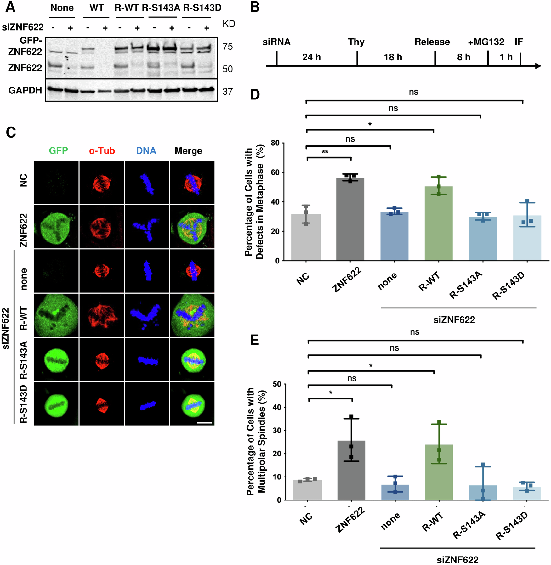
Fig. 3: Overexpression of ZNF622 leads to mitotic defects.
From: DUSP12 promotes cell cycle progression and protects cells from ZNF622 mediated apoptosis

A Immunoblot analysis of HeLa cells induced to overexpress siRNA-sensitive wild-type ZNF622 (WT) or siRNA-resistant ZNF622 mutants (R-WT, R-S143A, or R-S143D) following transfection with or without ZNF622-targeting siRNA (siZNF622) for 72 h. B Schematic of experiments performed in (C). C Overexpression of ZNF622 wild type, but not siRNA resistant phospho-site mutants, leads to mitotic defects in metaphase. The LAP-ZNF622-WT and LAP-R-ZNF622 mutants (resistant to siRNA targeting ZNF622) HeLa inducible stable cell lines were transfected with siZNF622 for 24 h, synchronized in G1/S with thymidine for 18 h, released into the cell cycle for 8 h, treated with MG132 for 1 h, and induced with Dox during the last 16 h of the experiment to overexpress either GFP-ZNF622-WT or GFP-R-ZNF622 mutants. Cells were then fixed and stained with anti-GFP, Hoechst 33342 DNA dye, and anti-α-Tubulin antibodies. D, E Quantification of total cells with metaphase defects (D) and specifically those with multipolar spindles (E) (y-axis) for conditions shown (C) (x-axis). Scale bar: 10 μm. Data are shown as means ± SD. *p < 0.05, **p < 0.01 (unpaired two-tailed Student’s t-test).