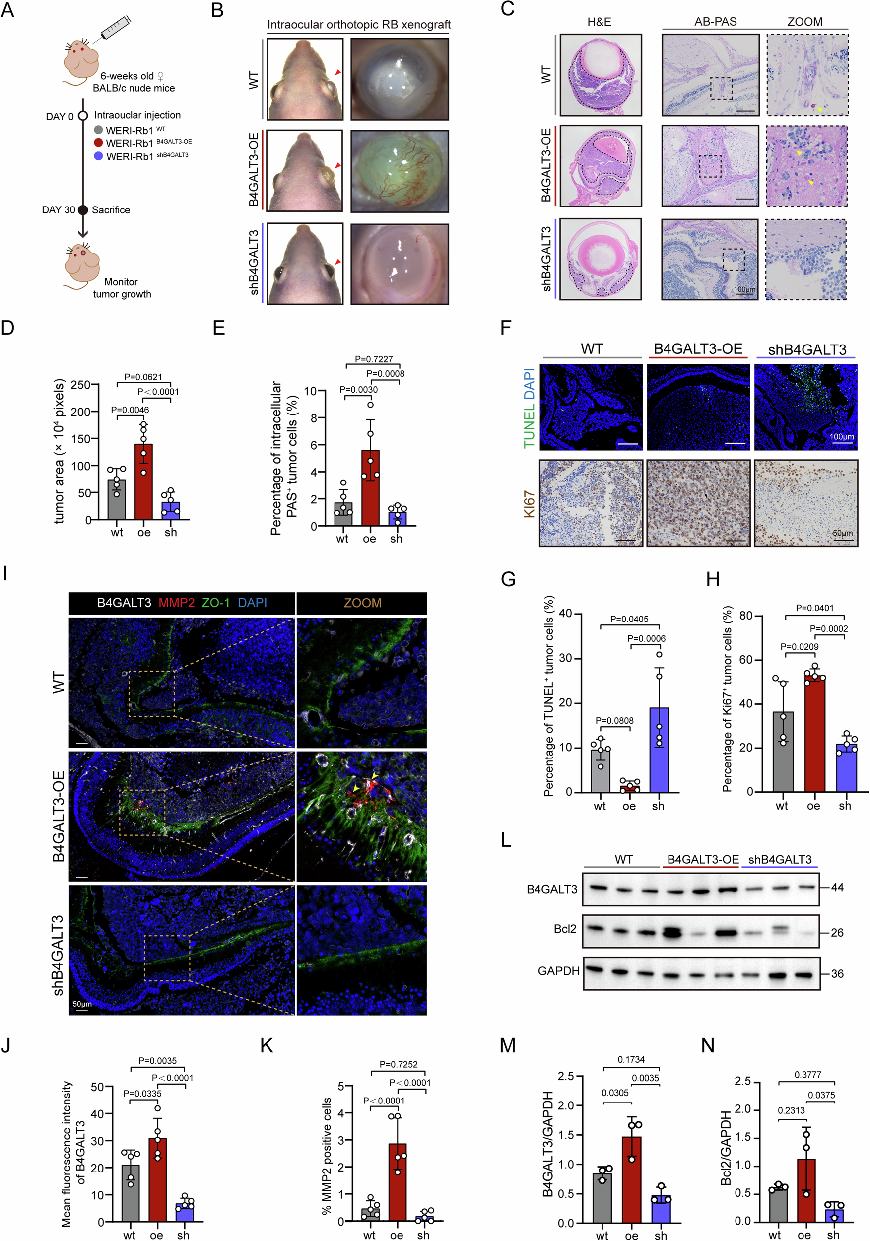
Fig. 5: B4GALT3 promotes retinoblastoma growth and invasion in vivo.
From: β1,4-galactosyltransferase III drives retinoblastoma invasion via activation of integrin-FAK axis

A Schematic illustration of the orthotopic intraocular xenograft model. B Representative eye views at 30 days post-xenograft from each experimental group. C H&E and PAS staining of enucleated eyes from control, B4GALT3 knockdown (shB4GALT3), and overexpression (B4GALT3-OE) groups. D Quantification of intraocular tumor area in each group. E Percentage of PAS-positive cells in each group. F Representative images of TUNEL and Ki67 staining in enucleated eyes. G Quantification of TUNEL-positive cells. H Quantification of Ki67-positive cells. L Immunofluorescence staining of MMP2, ZO-1, and B4GALT3 in xenograft tissues. J Quantification of B4GALT3 fluorescence intensity. K Quantification of MMP2-positive cell percentage. Western blot analysis of B4GALT3 and BCL2 expression in each group (L), with corresponding quantification (M, N). Data are presented as mean ± SD, based on five replicates for panels (D, E, G, H, J, K) and three replicates for panels (M, N). Statistical significance was determined using one-way ANOVA. Exact P-values are indicated in the corresponding figures.