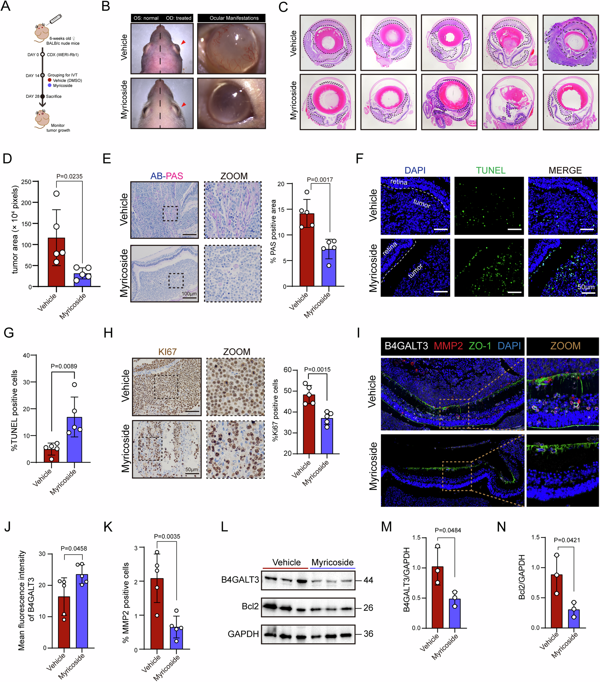
Fig. 7: Myricoside treatment inhibits retinoblastoma growth and invasion in vivo.
From: β1,4-galactosyltransferase III drives retinoblastoma invasion via activation of integrin-FAK axis

A Schematic illustration of the orthotopic intraocular xenograft model showing the myricoside treatment regimen. B Representative eye views at 28 days post-xenograft from vehicle and myricoside-treated groups. C H&E staining of enucleated eyes from vehicle and myricoside-treated groups. D Quantification of intraocular tumor area in enucleated eyes from each group. E AB-PAS staining and quantification of PAS-positive cells in xenografts from each group. F, G Representative TUNEL staining (F) and quantification of TUNEL-positive cell percentage (G) in enucleated eyes from each group. H Representative Ki67 staining and quantification of Ki67-positive cells in xenografts from each group. I Immunofluorescence staining of MMP2, ZO-1, and B4GALT3 in xenograft tissues. J Quantification of B4GALT3 fluorescence intensity. K Quantification of MMP2-positive cells in xenograft tissues. L Western blot analysis of B4GALT3 and BCL2 expression in each treatment group. Quantification of Western blot data for B4GALT3 (M) and BCL2 (N) expression. Data are presented as mean ± SD, based on five replicates for panels (D, E, G, H, J, K) and three replicates for panels (M, N). Statistical significance was determined using a two-tailed unpaired t-test. Exact P-values are indicated in the corresponding figures.