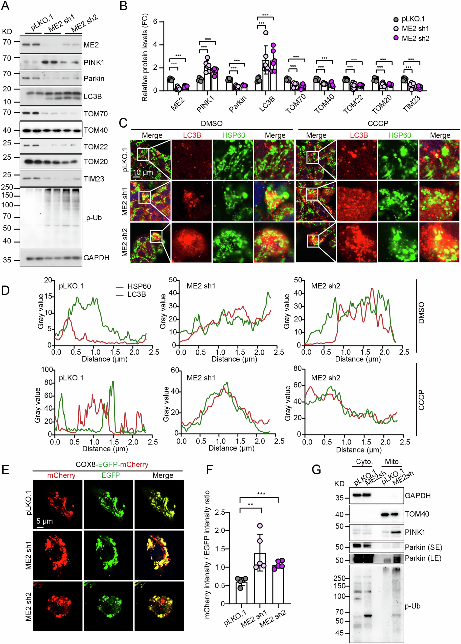
Fig. 2: Malic enzyme 2(ME2) Deficiency promotes PINK1-Parkin-mediated mitophagy in HepG2 cells.

Western blot analysis (A) and quantification (B) of mitophagy-related proteins in control (pLKO.1) and ME2-knockdown HepG2 cells. n = 6. Representative images (C) and quantification (D) of LC3B and HSP60 colocalization in pLKO.1 and ME2 knockdown HepG2 cells under normal and CCCP treatment conditions. CCCP: 10 μM for 6 hours. Scale bar, 10 μm. Representative images (E) and quantification (F) of mitophagic flux in pLKO.1 and ME2 knockdown HepG2 cells transfected with the mitophagy reporter COX8-EGFP-mCherry for 48 hours. Scale bar, 5 μm. n = 5. G Immunoblot analysis of phosphorylated ubiquitin (p-Ub), PINK1, and Parkin in cytosolic and mitochondrial fractions. GAPDH and TOM40 serve as markers for cytosolic and mitochondrial fractions, respectively. **p < 0.01, ***p < 0.001.