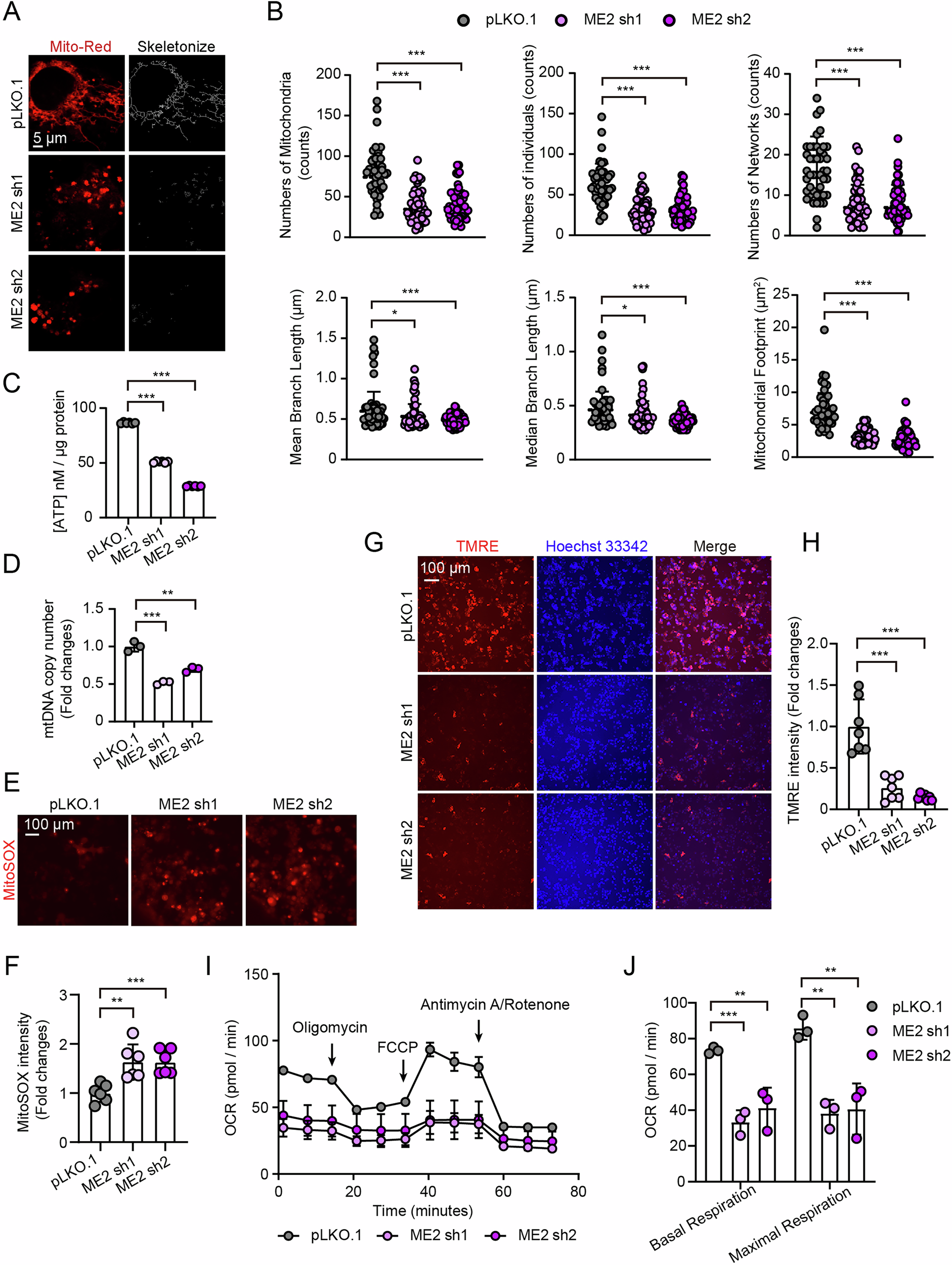
Fig. 3: Malic enzyme 2 (ME2) deficiency induces mitochondrial morphological abnormalities and impairs mitochondrial function.

A, B Mitochondrial morphology visualized by MitoTracker Red staining in control and ME2-knockdown HepG2 cells. Mitochondrial networks were skeletonized and quantified using the Mitochondrial Network Analysis (MiNA) tool. n = 50. Scale bar, 5 μm. C ATP levels. n = 6. D Mitochondrial DNA copy number. n = 3. E, F Mitochondrial reactive oxygen species (ROS) levels. Scale bar, 100 μm. n = 6. Representative confocal images (G) and quantification (H) of TMRE staining. Scale bar, 100 μm. n = 7. I–J Oxygen consumption rate (OCR) analysis in pLKO.1 and ME2 knockdown HepG2 cells. n = 3. *p < 0.05, **p < 0.01, ***p < 0.001.