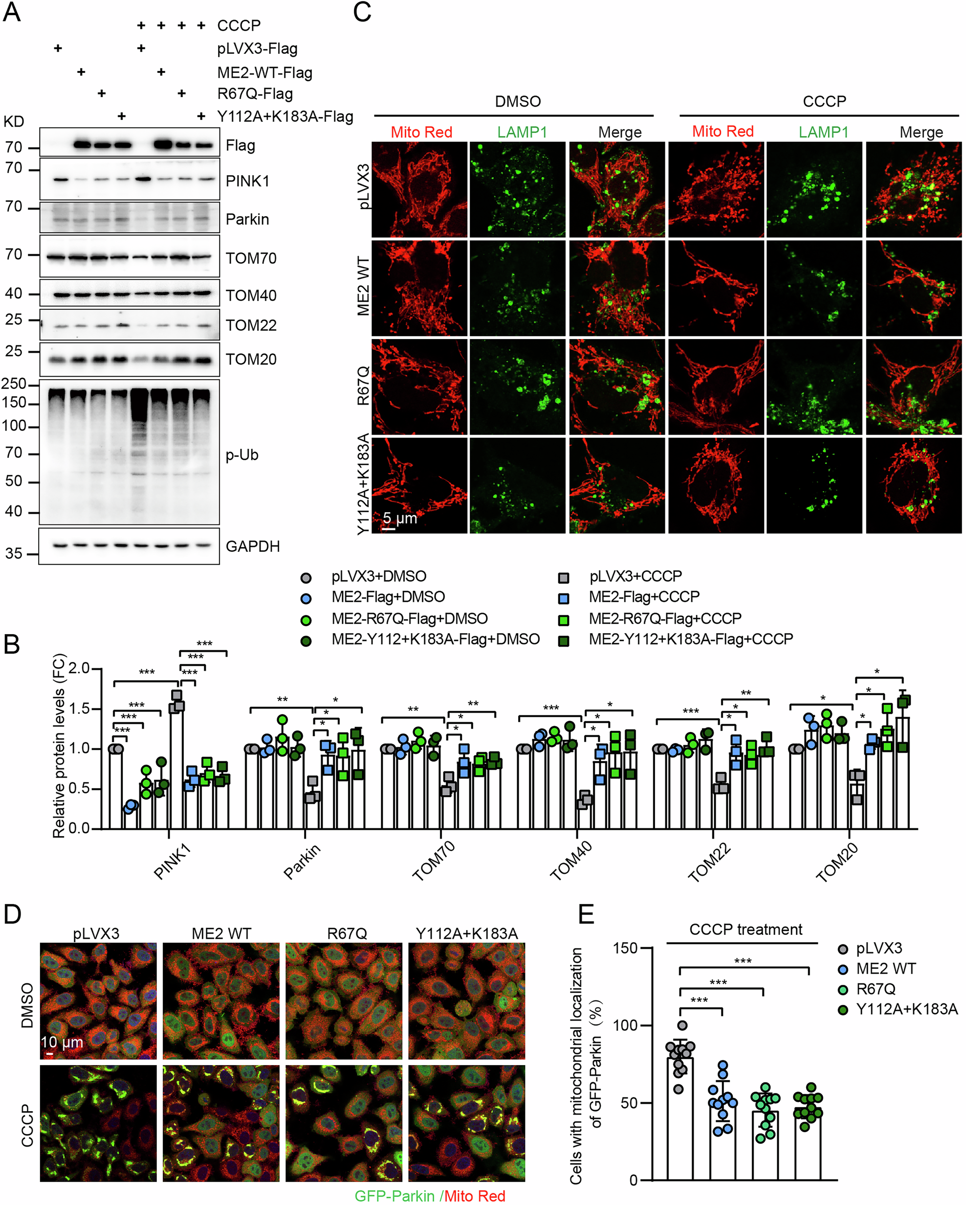
Fig. 4: Malic enzyme 2(ME2) regulates mitophagy independent of its enzymatic activity.

Western blot analysis (A) and quantification (B) of mitophagy-associated proteins in HepG2 cells overexpressing empty vector (pLVX3), wild-type ME2 (WT), or enzymatically deficient ME2 mutants (R67Q, Y112A + K183A). C Representative images of colocalization of the LAMP1 with mitochondria. Scale bar, 5 μm. Representative images (D) and quantification (E) of Parkin and mitochondrial colocalization in cells overexpressing pLVX3, WT or mutant (R67Q, Y112A + K183A) ME2. Scale bar, 10 μm, n = 11. *p < 0.05, **p < 0.01, ***p < 0.001.