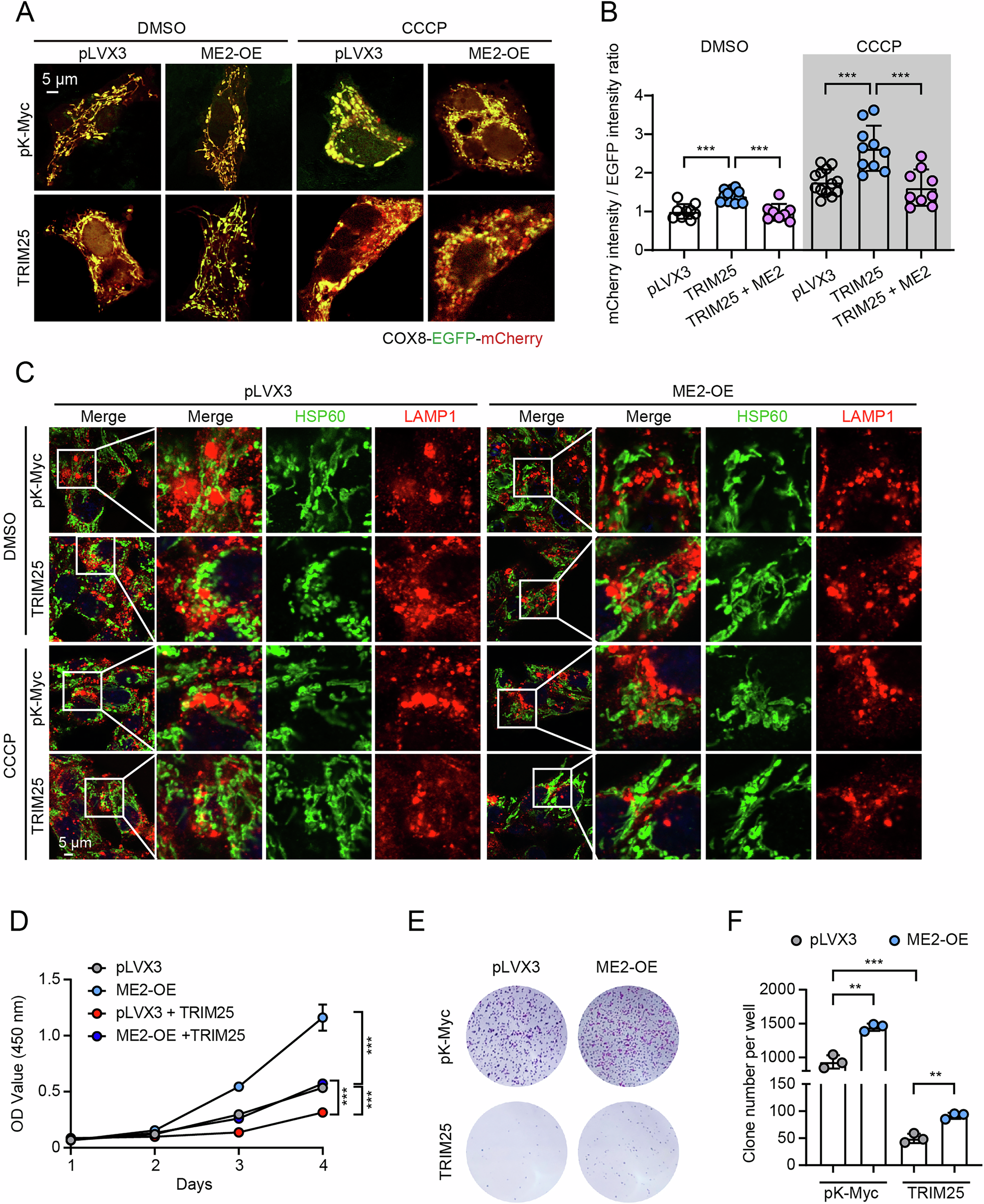
Fig. 7: Malic enzyme 2 (ME2) rescues TRIM25-mediated mitophagy and cell proliferation suppression.

Representative images (A) and quantification (B) of mitophagic flux in control and ME2-overexpressed HepG2 cells transfected with or without TRIM25. Cells were transfected with COX8-EGFP-mCherry following 10 μM CCCP treatment for 6 hours. Scale bar, 5 μm, n = 8–13. C Representative images showing the colocalization of the LAMP1 with HSP60 in control and ME2-overexpressed HepG2 cells transfected with or without TRIM25 following 10 μM CCCP treatment for 6 hours. Scale bar, 5 μm. D Cell viability measured by CCK-8 assay in control and ME2-overexpressed HepG2 cells with or without TRIM25 expression. Representative images (E) and quantification (F) of colony formation in control and ME2-overexpressed HepG2 cells with or without TRIM25 expression. n = 3. **p < 0.01, ***p < 0.001.