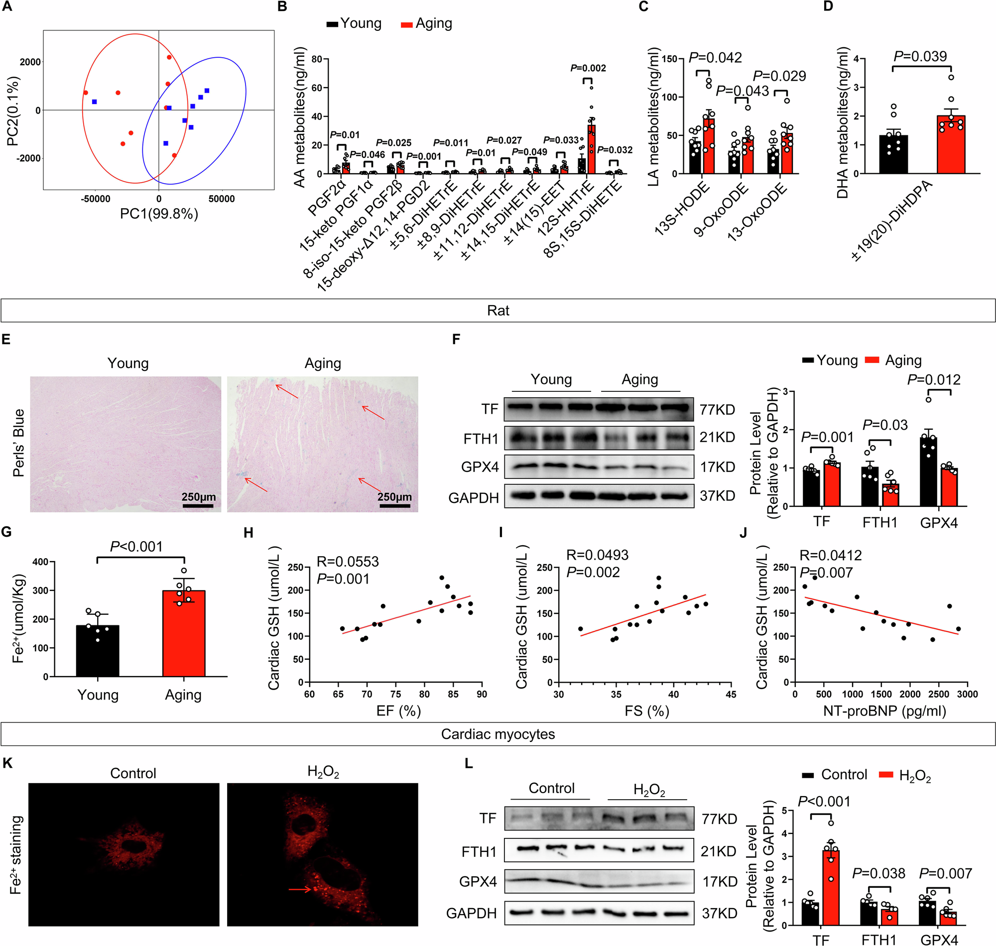
Fig. 2: Aging rats displayed increased oxidative stress and aggravated ferroptosis.

A Principal component analysis (PCA) of oxidized fatty acid metabolites in the left ventricle of rats from Young and aging group (n = 8 per group). B–D Quantitative analysis of arachidonic acid (AA) metabolites, linoleic acid (LA) metabolites and docosahexaenoic acid (DHA) metabolites in young and aging rats (n = 8 per group). E Representative image of Perls’ Blue staining in the left ventricle of young and aging rats. Scale bars, 250 μm. F Representative bands and quantification of expressions of TF, FTH1 and GPX4 in heart of young and aging rats (n = 6 per group). G The levels of Fe2+ in the heart of young and aging rats (n = 6 per group). H Correlation between cardiac glutathione (GSH) levels and left ventricular ejection fraction (EF) (n = 16). I Correlation between cardiac glutathione (GSH) levels and left ventricular fractional shortening (FS) (n = 16). J Correlation between cardiac glutathione (GSH) levels and serum NT-proBNP concentrations (n = 16). K Representative images of FerroOrange detection in cardiomyocytes of Control group and H2O2 group. L Representative bands and quantification of the expression of TF, FTH1, and GPX4 in cardiomyocytes of Control group and H2O2 group (n = 6 per group). The data are given as mean ± SEM and compared by Student’s t test.