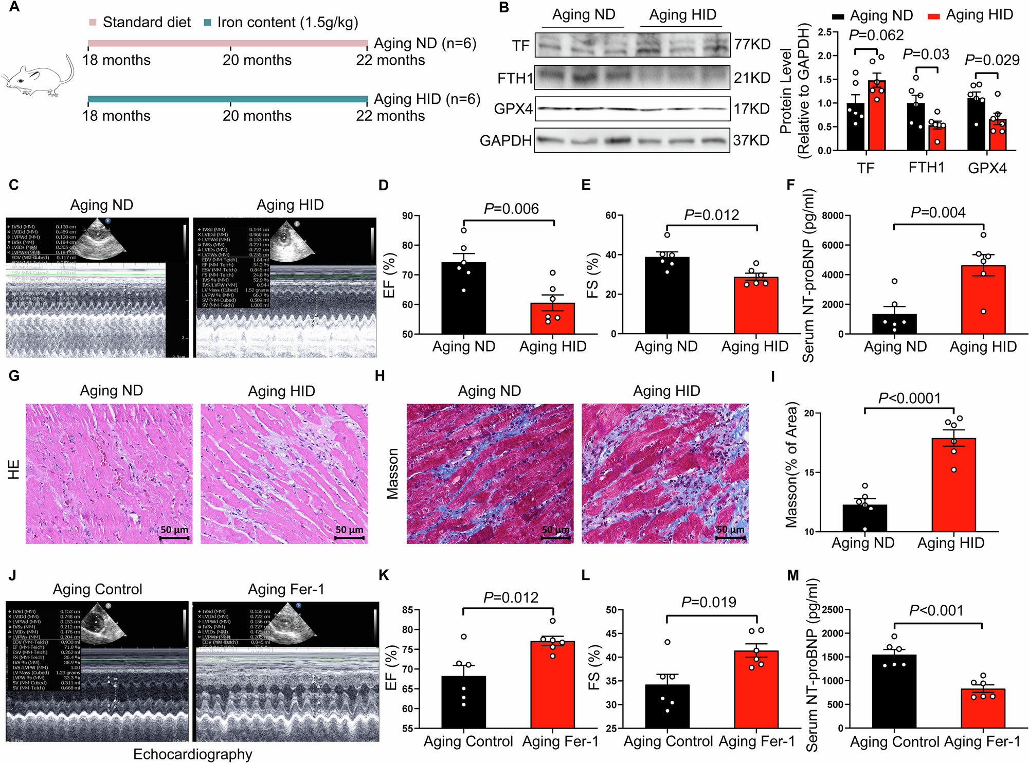
Fig. 3: A high-iron diet induces cardiac dysfunction and structural remodeling in aging rats, which is attenuated by ferroptosis inhibition.

A Schematic illustration of the experimental design. Eighteen-month-old rats were randomly assigned to receive a standard diet (ND) or a high-iron diet (HID) for 4 months. B Representative Western blot bands and quantification of transferrin (TF), ferritin heavy chain 1 (FTH1), and GPX4 expression in cardiac tissue from Aging ND group and Aging HID group (n = 6 per group). C Representative M-mode echocardiographic images of the left ventricle in ND-fed and HID-fed aging rats. Left ventricular ejection fraction (EF) (D) and fractional shortening (FS) (E) in aging ND and aging HID rats (n = 6 per group). F Serum NT-proBNP levels in aging ND and aging HID rats (n = 6 per group). G Representative hematoxylin and eosin (H&E)–stained sections of left ventricular tissue from ND-fed and HID-fed aging rats. Scale bars, 50 μm. H Representative Masson trichrome–stained sections of left ventricular tissue. Scale bars, 50 μm. I Quantification of left ventricular collagen volume fraction in aging ND and aging HID rats (n = 6 per group). J Representative M-mode echocardiographic images of the left ventricle in aging control and aging ferrostatin-1 (Fer-1)–treated rats. Left ventricular ejection fraction (EF) (K) and fractional shortening (FS) (L) in aging control and aging Fer-1–treated rats (n = 6 per group). M Serum NT-proBNP levels in aging control and aging Fer-1–treated rats (n = 6 per group). The data are given as mean ± SEM and compared by Student’s t test.