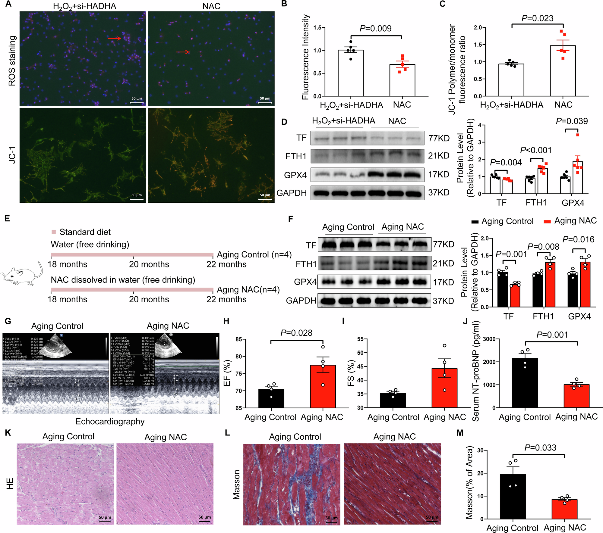
Fig. 5: NAC supplementation restrains ferroptosis in cardiomyocytes and protects aging rats from cardiac dysfunction.

A–D Cultured cardiomyocytes were transfected with HADHA-silencing small interfering RNA (si-HADHA) or control siRNA. After 24 h, cells were exposed to H₂O₂ for an additional 24 h. Following replacement of the culture medium, cells were treated with vehicle or N-acetylcysteine (NAC) for 24 h before subsequent analyses. A Representative images of reactive oxygen species (ROS) staining and JC-1 staining in cardiomyocytes. Scale bars, 50 μm. B Quantification of ROS fluorescence intensity (n = 5 per group). C JC-1 polymer-to-monomer fluorescence ratio (n = 5 per group). D Representative immunoblot images and quantification of transferrin (TF), ferritin heavy chain 1 (FTH1), and GPX4 protein levels in cardiomyocytes (n = 6 per group). E Schematic illustration of the experimental design for NAC intervention in vivo. Eighteen-month-old rats were randomly assigned to receive control drinking water (Aging Control) or NAC-supplemented drinking water (Aging NAC) for 4 months. F Representative immunoblot images and quantification of transferrin (TF), ferritin heavy chain 1 (FTH1), and GPX4 protein levels in cardiac tissue from Aging Control and Aging NAC rats (n = 4 per group). G Representative M-mode echocardiographic images of the left ventricle from Aging Control and Aging NAC rats. Left ventricular ejection fraction (EF) (H) and fractional shortening (FS) (I) in Aging Control and Aging NAC rats (n = 4 per group). J Serum NT-proBNP levels in Aging Control and Aging NAC rats (n = 4 per group). K Representative hematoxylin and eosin (H&E)–stained sections of left ventricular tissue. Scale bars, 50 μm. L Representative Masson trichrome–stained sections of left ventricular tissue. Scale bars, 50 μm. M Quantification of left ventricular collagen volume fraction (n = 4 per group). The data are given as mean ± SEM and compared by Student’s t test.