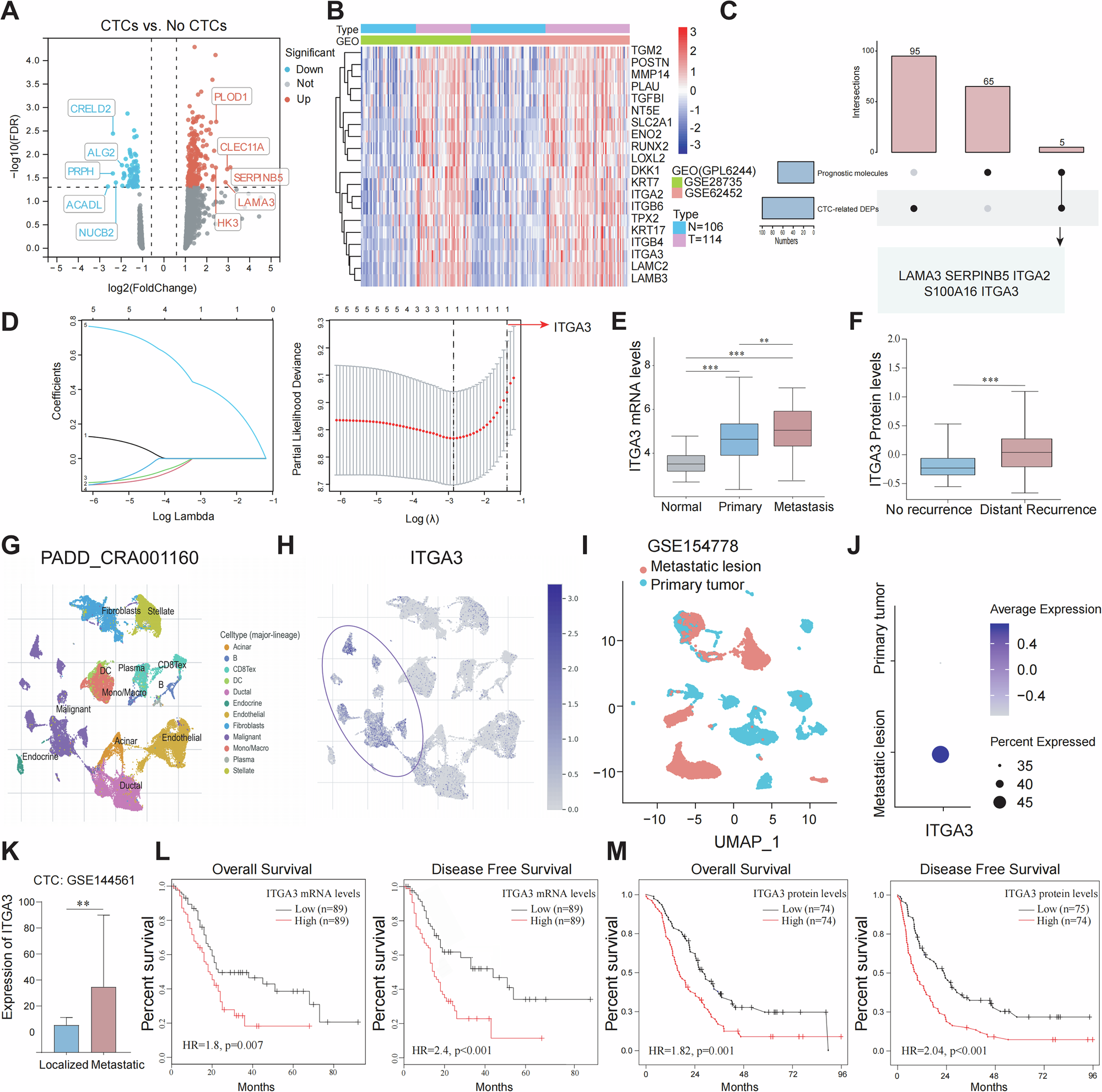
Fig. 1: The Identification of ITGA3 as a potential regulator of CTCs Formation and Metastasis in PDAC.

A Volcano plot of DEPs between the CTC (n = 10) and the no CTC groups (n = 10). B Heatmaps of DEGs between normal samples (n = 106) and PDAC samples (n = 114). C Venn diagram of 100 CTC-DEPs and 70 prognostic molecules. D Tenfold cross-validation was performed with adjustments for parameter selection in the LASSO regression and LASSO coefficient plots for the 5 candidate genes. E Differences in ITGA3 mRNA expression in groups (n = 61 for normal pancreases, n = 145 for primary PDAC, n = 42 for Met liver/lung/lymph node). F Differences in ITGA3 protein expression in groups (n = 29 for no recurrence, n = 111 for distant recurrence). G Cell clustering annotations of the UMAP plot in the PAAD_CRA001160 dataset (n = 24 for primary tumor, n = 11 for pancreases). H UMAP plots of ITGA3 expression in the PAAD_CRA001160 dataset. I UMAP plots of cells from primary tumor tissues (n = 10) and metastatic lesions (n = 6). J Dot plot showing the average expression level of ITGA3 in primary tumors and metastatic lesions. K Expression of ITGA3 in CTC samples from patients with localized PDAC (n = 42) and those with metastatic PDAC (n = 18). L, M Association of ITGA3 mRNA and protein expression with overall survival and disease-free survival in patients with PDAC, respectively.