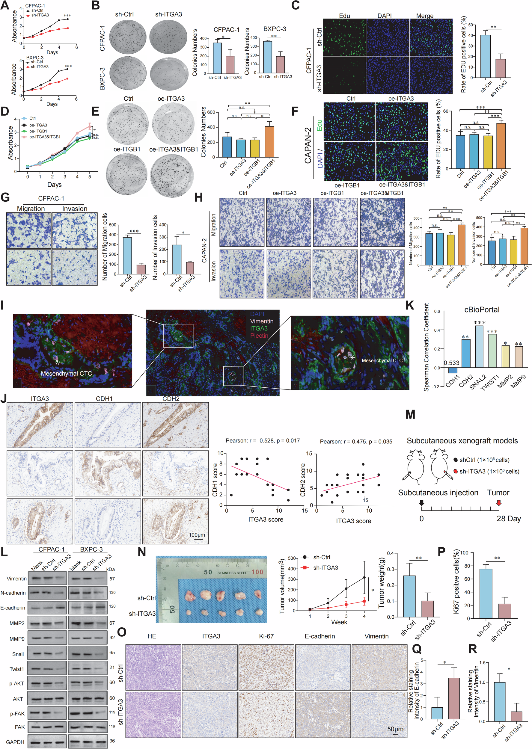
Fig. 3: ITGA3 promotes the proliferation and migration of PDAC cells.

A PDAC cells were harvested for the CCK-8 cell proliferation assay, B colony formation assay, and C EdU assay. D CAPAN-2 cells (Ctrl, oe-ITGA3, oe-ITGB1, and oe-ITGA3&ITGB1) were harvested for the CCK-8 cell proliferation assay, E colony formation assay, and F EdU assay (n = 3 independent experiments). G Cell migration and invasion capacity were determined via a transwell assay (n = 3 independent experiments). H The cell migration and invasion capacities of CAPAN-2 cells (Ctrl, oe-ITGA3, oe-ITGB1, and oe-ITGA3&ITGB1) were determined via a transwell assay (n = 3 independent experiments). I Multiplex immunofluorescence images displaying the expression of ITGA3 and vimentin in CTCs within the peritumoral vasculature. J The correlation between the immunoreactivity scores of ITGA3 and the immunoreactivity scores of CDH1 and CDH2 in PDAC tissues (n = 20 PDAC patients). K Cancer molecular expression profile data from cBioPortal revealed a correlation between ITGA3 and EMT-related molecules. L The expression levels of EMT-related proteins (Vimentin, N-cadherin, E-cadherin, Snail, and Twist1), matrix metalloproteinases (MMP2 and MMP9), and p-AKT and p-FAK were assessed via western blotting (n = 3 independent experiments). M Schematic diagram of the subcutaneous xenograft models. N Comparison of subcutaneous tumor volume and weight between the control group and the ITGA3-knockdown group (n = 5 mice/group). O‒R H&E and IHC staining of Ki67, E-cadherin, and vimentin are shown (n = 5 mice/group).