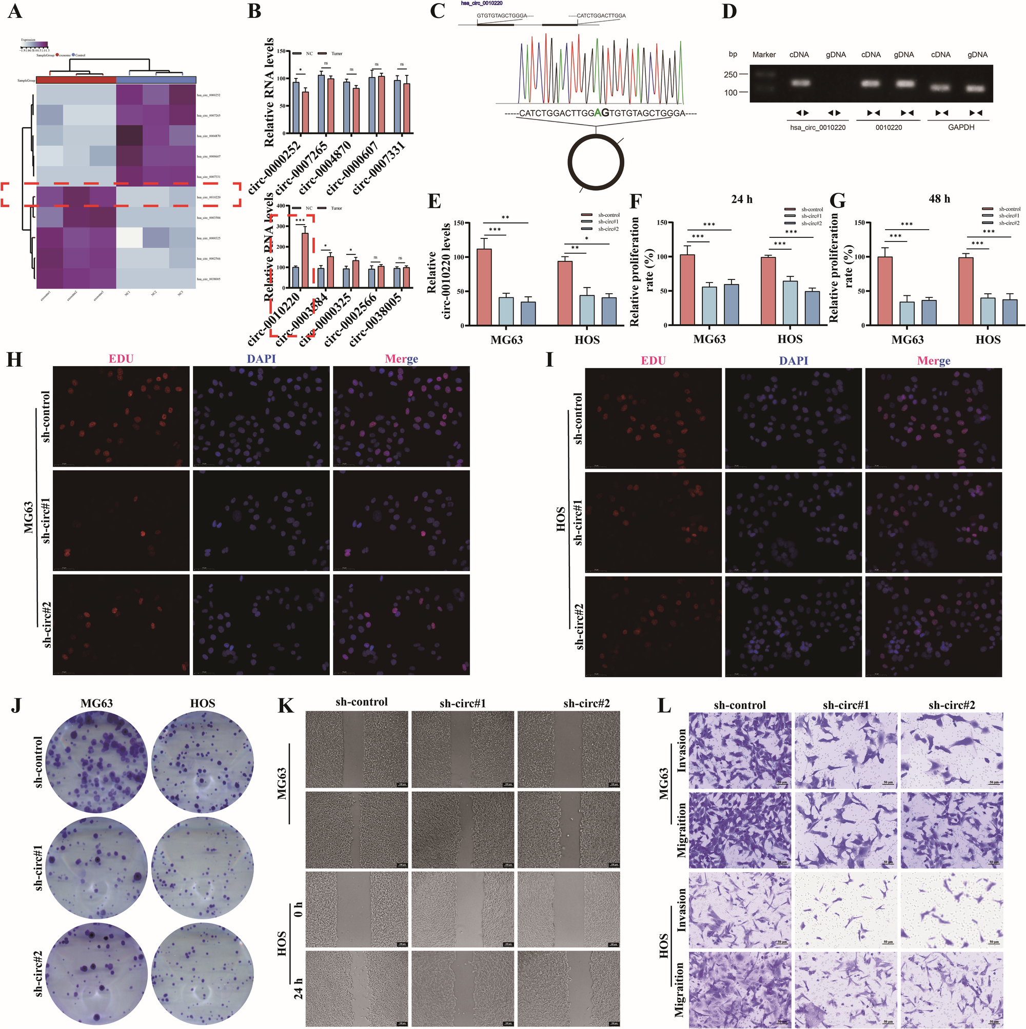
Fig. 2: CircRNA-0010220 serves as a crucial molecule facilitating the proliferation, invasion and metastasis of osteosarcoma cells in vitro.

A Heatmap of the top five upregulated and downregulated circRNAs from RNA-seq. B The expression of circRNAs in osteosarcoma was validated using RT-qPCR. C Sanger sequencing confirmed that circRNA-0010220 possesses a head-to-tail splicing sequence to form a loop. D Agarose gel electrophoresis experiments indicated that the cDNA of circRNA-0010220 was amplifiable outwardly, but gDNA was not. E The RT-qPCR experiment validated the transfection efficiency of circRNA-0010220 knockdown. After co-culturing OS cells with EVs derived from BMSCs transfected with circRNA-0010220 knockdown constructs: F, G CCK-8 assay; H Cloning formation assay; I Wound healing assay, Scale bar = 100 μm; J Transwell migration and invasion assays, Scale bar = 50 μm; K, L EDU staining, Scale bar = 50 μm. *p < 0.05; **p < 0.01; ***p < 0.001; ns no significance.