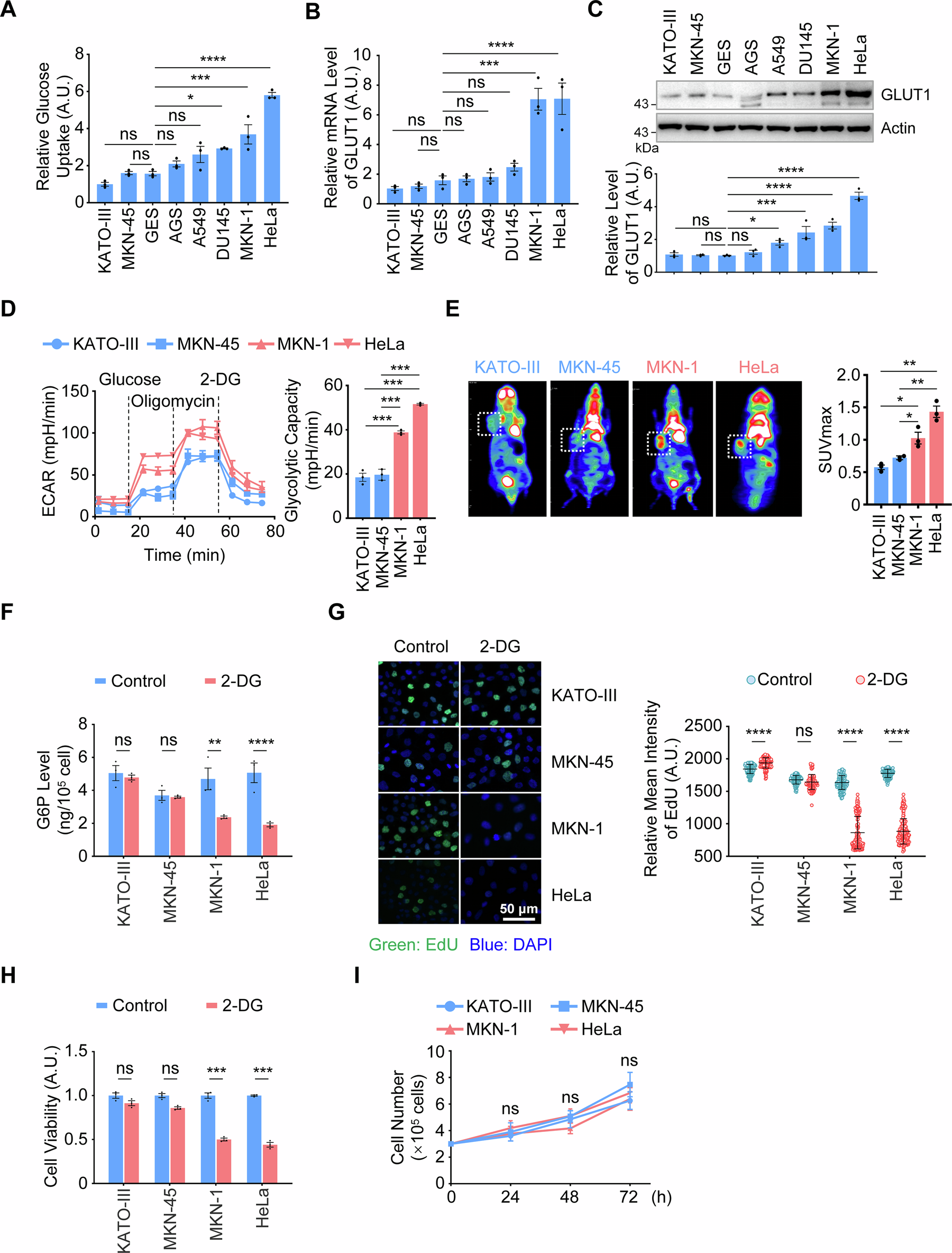
Fig. 1: The 18F-FDG-PET/CT-negative gastric cancer remodels metabolism beyond aerobic glycolysis.

A, C Assay of Glucose Uptake and GLUT1 Expression. Glucose uptake was measured in KATO-III, MKN-45, GES, AGS, A549, DU145, MKN-1, and HeLa cell lines using the Glucose Assay Kit (A). The mRNA (B) and protein (C) levels of GLUT1 were analyzed by RT-qPCR and WB, respectively. Data are presented as meanā±āSD (nā=ā3). Statistical analysis was performed using one-way ANOVA: *Pā<ā0.05; ***Pā<ā0.001; ****Pā<ā0.0001. ns, not significant. A.U., arbitrary units.D Detection of ECAR. KATO-III, MKN-45, MKN-1, and HeLa cell lines were seeded in a Seahorse XFp analyzer and sequentially treated with glucose, oligomycin, and 2-DG. Real-time ECAR under different conditions was plotted (left panel), and glycolytic capacity was quantified (right panel). Data are presented as meanā±āSD (nā=ā3). Statistical analysis was performed using one-way ANOVA: ***Pā<ā0.001. E Xenograft Tumors Examined by 18F-FDG-PET/CT. KATO-III, MKN-45, MKN-1, and HeLa cell lines were injected into athymic nude mice to form xenograft tumors, which were then scanned using micro-PET/CT. Representative images are shown (left panel), and SUV values for FDG uptake in tumor regions were quantified (right panel). Data are presented as meanā±āSD (nā=ā3). Statistical analysis was performed using one-way ANOVA: *Pā<ā0.05; **Pā<ā0.01. F Evaluation of G6P Levels. KATO-III, MKN-45, MKN-1, and HeLa cell lines were treated with or without 2-DG (5āmM) for 48āh and then subjected to G6P level analysis using ELISA. Data are presented as meanā±āSD (nā=ā3). Statistical analysis was performed using two-way ANOVA: **Pā<ā0.01; ****Pā<ā0.0001; ns, not significant. G Assay for DNA Synthesis. KATO-III, MKN-45, MKN-1, and HeLa cell lines were treated with or without 2-DG (5āmM) for 48āh and stained with EdU (green) and DAPI (blue). DNA synthesis was analyzed by immunofluorescence. Representative images are shown (left panel), and EdU intensity was quantified (right panel). Data are presented as meanā±āSD (nā=ā3). Statistical analysis was performed using two-way ANOVA: ****Pā<ā0.0001; ns, not significant. H Analysis of Cell Viability. KATO-III, MKN-45, MKN-1, and HeLa cell lines were treated with or without 2-DG (5āmM) for 48āh and then subjected to cell viability analysis using the CCK8 Assay Kit. Data are presented as meanā±āSD (nā=ā3). Statistical analysis was performed using two-way ANOVA: ***Pā<ā0.001; ns, not significant. I Functional Analysis of Cancer Cell Proliferation. KATO-III, MKN-45, MKN-1, and HeLa cell lines were cultured for 72āh, and cell proliferation curves were generated. Data are presented as meanā±āSD (nā=ā3). Statistical analysis was performed using one-way repeated measures ANOVA: ns, not significant.