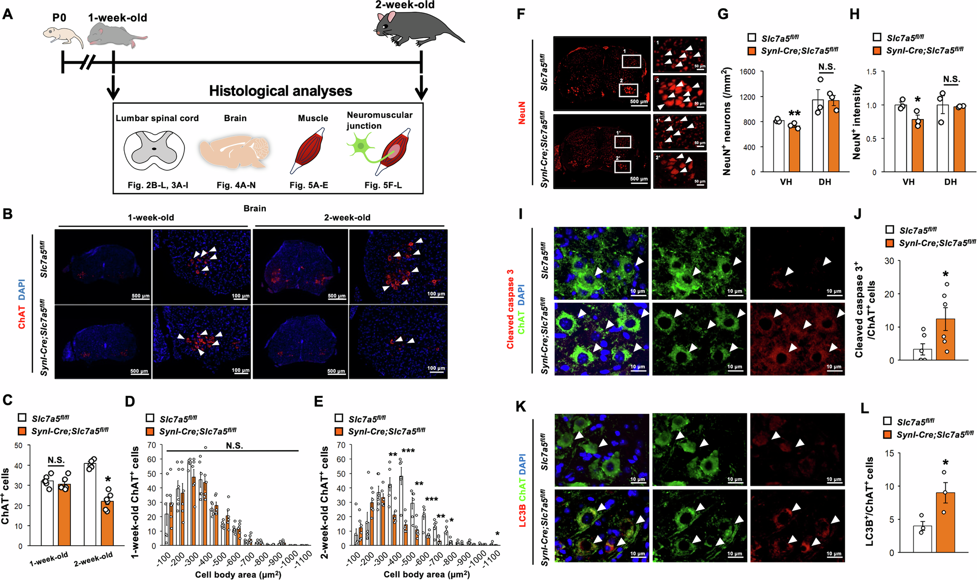
Fig. 2: Slc7a5 ablation in Syn1-expressing neurons leads to motor neurons degeneration in lumbar spinal cord.
From: The amino acid transporter LAT1 coordinates proper motor function at the perinatal stage

A Schematic diagram of histological analyses in Slc7a5fl/fl and Syn1-Cre;Slc7a5fl/fl mice. B–E Immunofluorescent images and quantitative data of ChAT/DAPI staining in lumbar spinal cord; (C) the number of ChAT positive cell, and (D, E) the distribution of cell body area (μm2) of Slc7a5fl/fl (1 week and 2 week: n = 6) and Syn1-Cre;Slc7a5fl/fl mice (1 week and 2 week: n = 6). Arrowheads indicate representative ChAT positive cells. F–H Immunofluorescent images and quantitative data of NeuN staining in lumbar spinal cord; (G) the number of NeuN positive cell (/mm2), and (H) NeuN immunointensity of Slc7a5fl/fl (n = 3) and Syn1-Cre;Slc7a5fl/fl mice (n = 3) at 2 weeks of age. Arrowheads indicate representative NeuN-positive cells. I, J Immunofluorescent images and quantitative data of cleaved caspase 3/ChAT/DAPI staining in lumbar spinal cord; (J) the number of cleaved caspase 3 and ChAT double positive cells of Slc7a5fl/fl (n = 6) and Syn1-Cre;Slc7a5fl/fl mice (n = 6) at 1 week of age. Arrowheads indicate representative cleaved caspase 3, ChAT, and double-positive cells. K, L Immunofluorescent images and quantitative data of LC3B/ChAT/DAPI staining in lumbar spinal cord; (L) the number of LC3B and ChAT double positive cells of Slc7a5fl/fl (n = 3) and Syn1-Cre;Slc7a5fl/fl mice (n = 3) at 1 week of age. Arrowheads indicate representative LC3B, ChAT, and double positive cells. NS not significant, VH ventral horn, DH dorsal horn. *P < 0.05, **P < 0.01, and ***P < 0.001.