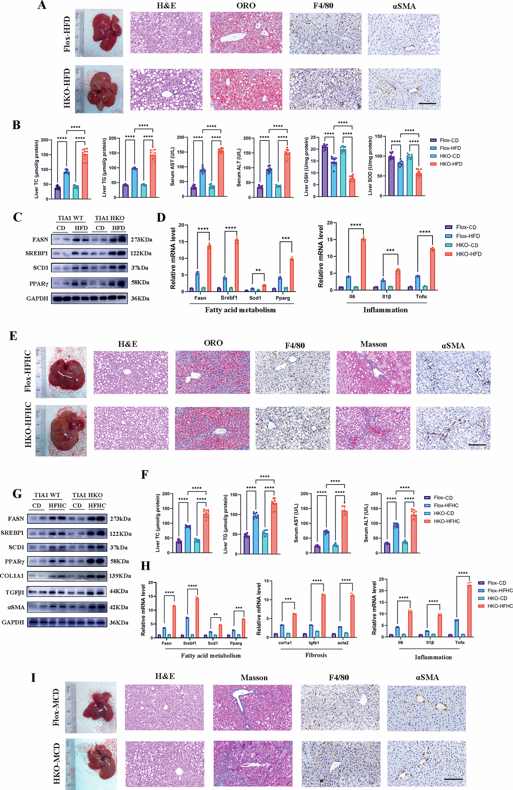
Fig. 2: Hepatocyte-specific TIA1 deletion exacerbates die-induced hepatic steatosis, inflammation and fibrosis.

A, D TIA1-Flox and TIA1-HKO mice were fed with CD or HFD for 12 weeks (n = 10 mice per group). A Representative gross liver morphology and photomicrographs of liver sections stained with H&E, Oil Red O (ORO), F4/80, and αSMA in the indicated groups. Scale bar: 100 μm. B Biochemical analyses of hepatic total cholesterol (TC) and triglyceride (TG) levels, serum alanine aminotransferase (ALT) and aspartate aminotransferase (AST) levels (liver injury markers), and hepatic glutathione (GSH) and superoxide dismutase (SOD) levels (oxidative stress markers). (n = 10 per group; mean ± SEM). C Western blot analysis of proteins involved in fatty acid metabolism (FASN, SREBP1, SCD1 and PPARγ). GAPDH served as a loading control. (n = 3 biologically independent mice per condition). D qRT-PCR analysis of genes involved in lipid metabolism (Fasn, Srebf1, Scd1 and Pparg) and inflammation (Il1β, Il6 and Tnfα), normalized to Gapdh. (n = 5 biologically independent mice per condition; mean ± SEM). E–H TIA1-Flox and TIA1-HKO mice were fed with CD or HFHC diet for 20 weeks (n = 10 mice per group). E Representative gross liver morphology and photomicrographs of liver sections stained with H&E, ORO, F4/80, Masson and αSMA staining of the liver sections from the indicated groups. Scale bar: 100 μm. F Biochemical analyses of hepatic TC and TG levels, serum ALT and AST levels in the indicated groups of mice. (n = 10 per group; mean ± SEM) (G) Western blot analysis of proteins involved in fatty acid metabolism (FASN, SREBP1, SCD1 and PPARγ) and fibrogenesis (COL1A1, TGF-β1, αSMA). GAPDH served as a loading control. (n = 3 biologically independent mice per condition; mean ± SEM). H qRT-PCR analysis of genes related to lipid metabolism (Fasn, Srebf1, Scd1 and Pparg), fibrogenesis (Col1a1, Tgfβ1 and Acta2), and inflammation (Il1β, Il6 and Tnfα), normalized to Gapdh. (n = 5 biologically independent mice per condition; mean ± SEM). I TIA1-Flox and TIA1-HKO mice fed CD or MCD for 8 weeks (n = 10 mice per group). Representative gross liver morphology and photomicrographs of liver sections stained with H&E, Masson, F4/80, and αSMA staining of the liver sections from the indicated groups. Scale bar: 100 μm. *P < 0.05, **P < 0.01, ***P < 0.001; ****P < 0.0001; ns indicates not significant.