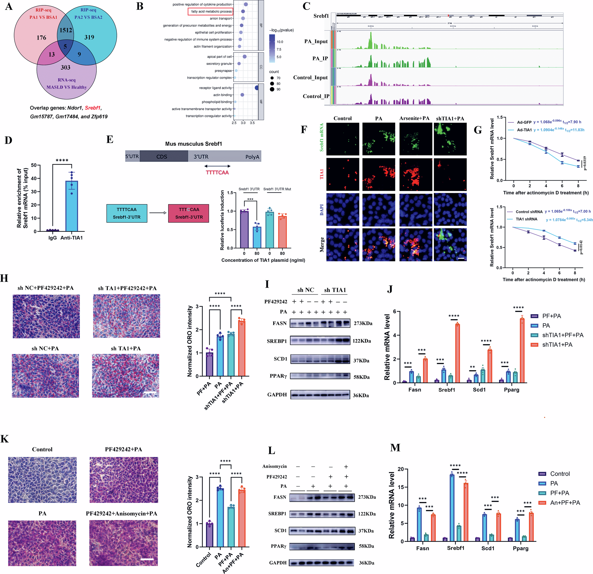
Fig. 6: TIA1 impedes MASH progression by binding to the 3’ UTR of Srebf1 mRNA and suppressing its translational activation.

A Venn diagram illustrating the overlap between distinct TIA1 binding genes of PA- and BSA-treated AML12 cells (from the two biological replicates of RIP-seq) and DEGs of MASLD and healthy livers (from RNA-seq of clinical specimens). Overlapping genes including Ndor1, Srebf1, Gm15787, Gm17484, and Zfp619. B Gene Ontology (GO) analysis of biological processes enriched among DEGs from RIP-seq of PA- and BSA-treated AML12 cells. C Integrative Genomics Viewer (IGV) snapshot showing representative TIA1-binding peaks on Srebf1 mRNA, as identified by RIP-seq in PA-treated versus BSA-treated AML12 cells (D) RIP-qPCR validation of the specific enrichment of Srebf1 mRNA in TIA1 immunoprecipitates compared to control IgG precipitates from AML12 cell lysates (n = 5 independent biological replicates; mean ± SEM). E Dual-luciferase reporter assay in AML12 hepatocytes. Luciferase activity of reporters containing the wild-type (WT) or mutant (MUT) Srebf1 3’ UTR was measured after co-transfection with a TIA1 overexpression plasmid or control plasmid, followed by PA treatment (0.3 mM for 24 h). (n = 5 independent biological replicates; mean ± SEM). The sequences in the left panel showed the predicted TIA1 binding sequence and its mutant. F Representative confocal microscopy images of PA-treated AML12 cells subjected to combined immunofluorescence for TIA1 protein (red) and RNA fluorescence in situ hybridization (RNA-FISH) for Srebf1 mRNA (green). Nuclei are stained with DAPI (blue). Yellow signals in the merged panel indicate co-localization. Scale bar: 50 μm. G Srebf1 mRNA stability assay. AML12 cells transfected with Ad-TIA1, Ad-GFP, shTIA1, or shNC were treated with actinomycin D to halt transcription, and residual Srebf1 mRNA levels were measured by qRT-PCR over time (n = 3 biologically independent replicates, mean ± SEM). H–J Functional rescue experiment using the SREBP1 inhibitor PF-429242. AML12 cells infected with shTIA1 or shNC were treated with PA (0.3 mM for 24 h) in the presence or absence of PF-429242 (10 μM for 1 h prior to PA exposure). H Representative ORO staining and quantification in indicated groups (n = 5 independent biological replicates; mean ± SEM). Scale bar: 50 μm. I Western blot analysis of lipogenic proteins (FASN, SREBP1, SCD1, PPARγ). GAPDH served as a loading control. J qRT-PCR analysis of lipid metabolism-related gene expression (Fasn, Srebf1, Scd1 and Pparg), normalized to Gapdh (n = 5 independent biological replicates; mean ± SEM). K–M Combined modulation of SGs formation and SREBP1 signaling. AML12 cells were pre-treated with the SGs inducer anisomycin (An, 25 ng/mL for 30 min) and/or PF-429242 (10 μM for 1 h) before PA challenge (0.3 mM for 24 h). K Representative ORO staining and quantification in indicated groups (n = 5 independent biological replicates; mean ± SEM). Scale bar: 50 μm. L Western blot analysis of lipogenic proteins (FASN, SREBP1, SCD1, PPARγ). GAPDH served as a loading control. M qRT-PCR analysis of lipid metabolism-related gene expression (Fasn, Srebf1, Scd1 and Pparg), normalized to Gapdh (n = 5 independent biological replicates; mean ± SEM). *P < 0.05, **P < 0.01, ***P < 0.001; ****P < 0.0001; ns indicates not significant.