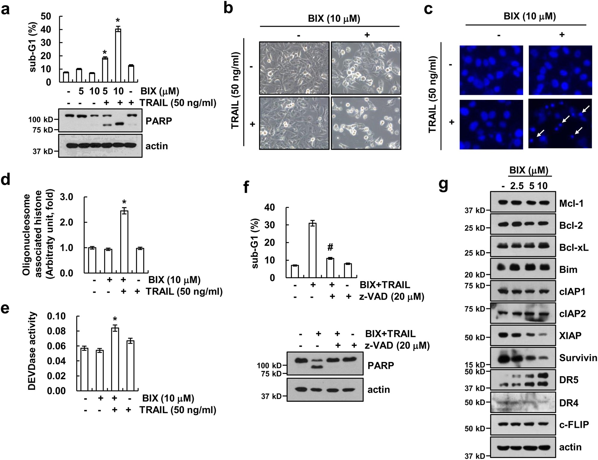
Fig. 1: BIX-01294 sensitizes Caki cells to TRAIL-induced apoptosis in caspase-dependent manner.

a Caki cells were treated with 50 ng/ml TRAIL in the presence or absence of the indicated concentrations of BIX for 24 h. Apoptosis was analyzed as a sub-G1 population by flow cytometry. The protein levels of PARP and actin were determined by western blotting. The level of actin was used as a loading control. b–e Caki cells were treated with 50 ng/ml TRAIL in the presence or absence of 10 μM BIX for 24 h. The cell morphology was examined using interference light microscopy b. The condensation and fragmentation of the nuclei were detected by 4′,6′-diamidino-2-phenylindole staining c. The cytoplasmic histone-associated DNA fragments were determined by a DNA fragmentation detection kit d. Caspase activities were determined with colorimetric assays using caspase-3 (DEVDase) assay kits e. f Caki cells were treated with 10 μM BIX plus 50 ng/ml TRAIL for 24 h in the presence or absence of 20 μM z-VAD-fmk (z-VAD). Apoptosis was analyzed as a sub-G1 population by flow cytometry. The protein levels of PARP and actin were determined by western blotting. The level of actin was used as a loading control. g Caki cells were treated with the indicated concentrations of BIX for 24 h. The protein levels of Mcl-1, Bcl-2, Bcl-xL, Bim, cIAP1, cIAP2, XIAP, survivin, DR5, DR4, c-FLIP, and actin were determined by western blotting. The level of actin was used as a loading control. The values in a, d, e, and f represent the mean ± SD from three independent samples; *p < 0.05 compared with the control. #p < 0.01 compared with the combined treatment with BIX and TRAIL