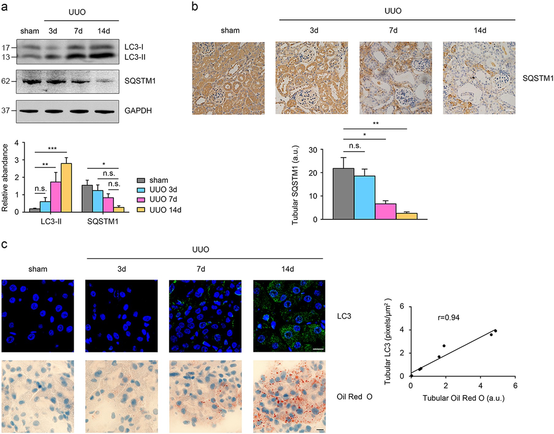
Fig. 1: Correlation between autophagy activation and lipid accumulation in fibrotic kidneys.

C57BL6 mice were subjected to either sham operation or UUO treatment at the indicated time points (3, 7 and 14 days). a Kidney samples were collected for western blotting staining with LC3, SQSTM1 and GAPDH antibodies. GAPDH sets as loading control. Schematic representation of band intensity of indicated proteins. The data are calculated from three independent experiments and are expressed as the mean ± SEM. *P < 0.05; **P < 0.01; ***P < 0.001. b Kidney samples were collected for IHC staining with anti-SQSTM1 antibody. Representative images from three independent experiments are shown above. Scale Bar: 50 μm. Schematic representation of SQSTM1 positive staining. The data are expressed as the mean ± SEM. *P < 0.05; **/P < 0.01. c Kidney samples were collected for immunofluorescence staining with anti-LC3 antibody and Oil Red O staining. Representative images from three independent experiments are shown above. Scale bar: 10 μm. Schematic representation of the correlation between level of tubular Oil Red O staining and tubular LC3 expression (n = 8). n.s. no significance