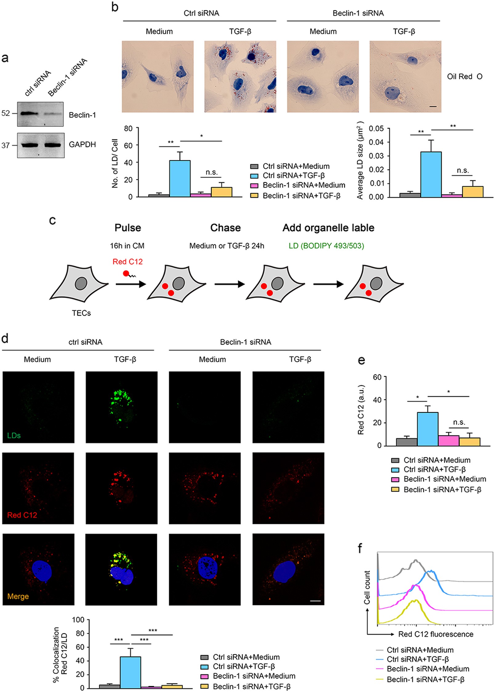
Fig. 5: Beclin-1 is involved in LDs formation in TGF-β treated tubular cells.

a HK-2 cells were transfected with scramble siRNA or Beclin-1 siRNA for 72 h. Western blotting analyses revealing the downregulation of Beclin-1 in HK-2 cells after Beclin-1 siRNA transfection. b Cells were analyzed using Oil Red O staining and one representative image from three independent experiments is shown. Scale bar: 20 μm. Schematic representation of the number and average size of LDs from Oil Red O staining. The data are expressed as the means ± SEM. *P < 0.05; **P < 0.01. c Schematic illustration of fluorescence Red C12 pulse-chase assay. d Cells were treated as described before and stained with the LDs marker BODIPY 493/503. Confocal microscopy was used to acquire the fluorescence images. One representative image from three independent experiments is shown. Scale bar: 5 μm. Schematic representation of the colocalization between Red C12 and LDs (n = 3). The data are expressed as the means ± SEM. ***P < 0.001. e Schematic representation of the staining of fluorescence Red C12 from Fig. 5d. The data are expressed as the means ± SEM. *P < 0.05. f Cells were analyzed using flow cytometry to detected intracellular Red C12 fluorescence. One representative image from three independent experiments is shown. n.s. no significance